本文来自:平安研究, 作者:王维逸 李冰婷 陈相合
摘要
2021年复盘:政策提供行业估值支撑,个股表现分化。受货币政策稳中偏松、市场风格切换、大宗商品价格波动等因素影响,全年券商板块平均PB在1.90-2.60之间波动,估值处于低位,但个股分化明显。总体来看,财富管理主线明确,公募基金子公司对券商利润贡献持续提升,独具渠道优势的东方财富,及兼具产品、渠道和客户比较优势的东方证券、广发证券、兴业证券较券商指数形成超额收益。
轻资产业务:财富管理转型加速。居民财富增长迅速、房地产投资属性弱化、资管新规落地、基金投顾试点放开等综合因素助力财富管理市场扩容。券商传统轻资产业务以通道业务为主,盈利能力下滑,随着资本市场改革深化,To C通道业务向综合财富管理转型升级,2020年证券行业实现代销金融产品收入134.38亿元(YoY+148.76%),在经纪业务收入中占比不断提升。券商流量有限,但客户风险偏好较高、高净值客户和富裕客户基础好、代销及自有产品体系丰富,权益类产品服务能力最强,形成权益类财富管理的比较优势。
重资产业务:以权益衍生品为主的新业务兴起。传统重资产业务利润波动较大、ROE不稳定,头部券商主动谋求转型,挖掘稳定赚取利差的重资产业务机遇,如衍生品、FICC、融券业务等代客户持有资产业务。场外衍生品是券商新兴重资产业务的重要一环,伴随着资管新规落地、金融业对外开放加速、投资者结构转型、高净值客户个性化需求快速增长,场外衍生品业务空间较大。衍生品业务自带杠杆,是大型券商资产负债表管理、ROE提升的关键。衍生品业务模式多元,主要赚取波动较小的息差和佣金收入,有利于丰富券商收入来源,平滑利润周期。
投资建议:当前时点来看,财富管理主线短期更为明确;长期来看,重资产业务发展势在必行。截至2021年11月30日,行业2021年估值仅1.93倍PB,仍位于行业中枢之下,具备较高配置价值。
风险提示:1)权益市场大幅波动;2)宏观经济修复不及预期;3)资本市场改革进度不及预期;4)衍生品自带杠杆,业务风险较高;同时,政策变动对衍生品的业务范围影响较大、业务创新不确定性强,若部分市场主体无序扩张、监管收紧,将影响场外衍生品市场发展。
01
2021年复盘:政策提供行业估值支撑,个股表现分化
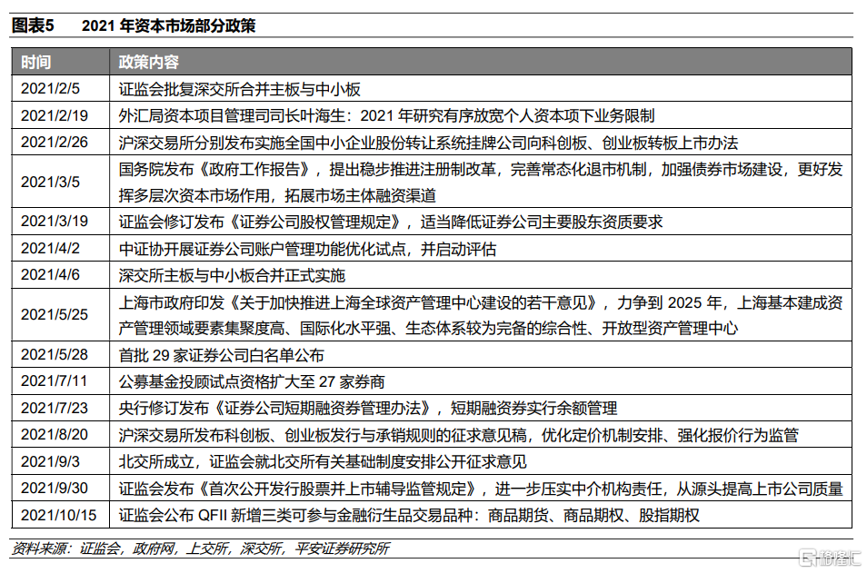
1.1 资本市场改革政策落地,提供行业估值支撑
Beta属性叠加结构性行情凸显,券商指数波动下行,估值维持低位。截至2021年11月30日,2021年券商指数(SW Ⅱ)下跌10.01%,较上证综指超额亏损12.63pct,行业平均估值仅1.93倍PB,处于历史前10%低位。

具体来看:
1)2021年1月-4月,流动性边际收紧、IPO发行节奏放缓、券商配股事件频发,券商板块走势低迷,估值持续下挫。从交易端来看,央行货币政策遵循“保持货币供应量和社会融资规模同名义GDP增速基本匹配”的基调,流动性边际收紧的预期增强,股基交易量及大盘指数均明显下滑;从融资端来看,科创板注册制出现终止率提升、审核节奏放缓的现象,加剧市场担忧;此外,部分券商公开配股计划,引发券商板块进一步下跌。截至4月底,券商指数(SW Ⅱ)累计跌幅15.67%,较上证综指超额亏损14.92pct;行业平均估值约为1.96倍PB,位于2010年以来的历史前15%低位。
2)2021年5月,券商代销公募基金保有量规模和财富管理业务业绩亮眼,“商品牛”引燃市场对周期板块的热情,机构增持券商股,券商板块获超额收益。券商代销公募基金保有量规模维持较高水平、券商旗下公募基金子公司的业绩贡献走强,加之供需缺口带来的大宗商品价格上涨、商品牛开启,引燃对周期板块的热情,交投情绪高胀、市场信心重新提振。21Q2券商板块机构减持趋势扭转,全基金持仓环比上升1.17%,板块资金流出压力缓解。多重利好下,券商指数(SW Ⅱ)5月累计涨幅11.56%,较上证综指超额收益6.66pct;行业平均估值回升至2.28倍PB,位于历史前40%低位。
3)2021年6月-7月,央行货币政策延续中性基调,美联储Taper预期升温,市场风格切换,拖累券商板块表现。上半年PPI上行、通胀预期抬升、叠加紧信用信号明确,货币政策中性预期延续。同时,国外疫情出现反复,美国就业率、劳动参与率回升,美联储taper预期持续升温,中美利差预期收窄,北向资金7月单月净买入收缩至107.62亿元(MoM-30.05%)。市场风格切换至新能源车、光伏等板块,导致上证综指下跌6.03%;券商指数(SW Ⅱ)阶段内累计跌幅达10.80%,较上证综指超额亏损4.76pct;行业平均估值跌回2.03倍PB,估值再次回落至历史前15%低位。
4)2021年8月-9月中旬,结构性行情继续,但大宗商品仍对周期板块形成支撑,降准落地叠加房地产政策收紧,市场交投活跃,估值有所修复。7月央行存款准备金全面下调0.5pct,货币政策稳中偏松的预期加强,主要指数企稳反弹。同时,以“三道红线”为代表的地产政策趋严、加速居民财富流向股票市场。此外,以新能源车、光伏为主的结构性行业仍继续;叠加大宗商品仍对周期板块形成支撑,市场交投活跃,8月股基交易额达61.94万亿元(YoY+31.86%);高市场景气度助增证券板块投资信心。截至9月15日,券商指数(SW Ⅱ)阶段内累计增幅达17.03%,较上证综指超额收益9.41pct;行业平均估值修复至2.23倍PB,位于历史前30%低位。
5)2021年9月下旬-11月,实体经济融资需求依然偏弱,结构性行情继续,但政策组合拳发力、商品降温,大盘表现不佳,beta属性驱使券商板块震荡。社融增速低于预期,实体经济融资需求依然偏弱,经济下行压力不减;同时,在“保供政策”等组合拳之下,商品快速降温,拖累权益市场表现。截至11月30日,券商指数(SW Ⅱ)阶段内下跌8.37%,较上证综指超额亏损5.84%;行业平均估值进一步下探至1.93倍PB,位于历史前10%低位。
1.1.1市场环境:流动性稳中偏松,市场交投活跃
1)货币政策稳中偏松,7月全面降准落地,资金成本下降,市场流动性整体稳中偏松;
2)在房地产监管趋严、银行理财等净值化管理的背景下,居民存款持续流入股市,公募基金维持高景气度,截至2021年10月底,非货币市场公募基金规模达14.73万亿元(YoY+36.87%),5年CAGR为26.41%;
3)海外疫情反复,A股具备配置性价比,外资涌入持续激活资本市场,2021年前10月北向资金净买入达3246.87亿元(YoY+246.28%)。

1.1.2政策环境:资本市场改革持续推进,政策利好为券商板块提供估值支撑
1)融资端:注册制改革持续推进,完善常态化退市机制,北交所重塑新三板新格局,多层次资本市场进一步丰富;
2)交易端:截至2021年8月底,基金投顾试点扩容至28家,财富管理转型进程显著加速。

1.2个股表现分化:财富管理主线明确
公募基金子公司利润分成和金融产品代销收入成为券商重要利润来源,财富管理业务突出的券商较行业形成超额收益。近年来公募基金资产规模持续扩张,其中头部基金公司多为券商系,对参股券商的营收贡献及利润贡献均有所提升。同时,金融产品代销收入在经纪业务收入中的占比持续提升,是财富管理转型的重要方向之一。具体来看:
1)东方财富独具渠道优势、覆盖大众客户,基金代销收入高速增长,涨幅明显。截至2021年11月30日,东方财富累计涨跌幅达34.30%,较券商指数形成超额收益44.32pct;估值达47.02倍PE,位于前30%低位。东方财富在资讯端拥有东方财富和天天基金两大APP;社区端拥有股吧投资社区,流量优势明显,覆盖大众客户。旗下天天基金于2012年获第三方基金销售牌照,21Q3非货币市场公募基金销售保有规模5783亿元(QoQ+13.95%),居全市场第四。高保有量驱动代销收入高增,21H1电子商务服务收入(基金代销)达23.97亿元(YoY+109.77%),营收占比达到41.47%(YoY+7.24pct)。
2)东方证券、广发证券、兴业证券持股头部公募子公司,兼具产品、渠道和客户的比较优势,超额收益明显。截至2021年11月30日,东方证券、广发证券、兴业证券累计涨幅达24.04%、47.86%、0.15%,较券商指数形成超额收益34.05pct、57.87pct、10.17pct。估值方面,东方证券PB、广发证券PB、兴业证券PB分别为1.69倍、1.73倍、1.43倍,分别位于其估值水平的后50%、前40%、前30%分位。21H1东方证券、广发证券、兴业证券公募子公司利润贡献率位于行业前列,分别为20.61%、17.15%、24.94%,较2020年末增长4.36pct、7.51pct、15.14pct。


02
轻资产业务:财富管理转型加速
2.1居民增配权益资产大势所趋,财富管理市场扩容
居民财富增长迅速、居民资产配置正从非金融资产向金融资产转移。随着我国经济发展,居民财富不断积累,截至2019年末,中国居民总资产规模达到574.96万亿元(YoY+12.43%),居民净资产为512.62万亿元(YoY+12.23%)。居民资产配置需求不断增加,在“房住不炒”的基调下,房地产投资属性弱化,居民资产配置向金融资产转移。中国居民住房资产在居民总资产的比重从2000年的52.49%下降至2019年的40.68%;金融类资产占总资产的比重从2000年的43.26%逐步提升到2019年的56.88%,对标美国70.04%的水平尚有较大提升空间。其中,股票及股权占总资产的比重从2020年的14.26%提升至29.79%。

长端利率中枢下移、资管新规落地、居民财富意识觉醒,助增权益资产配置需求。2020年以来,十年期国债到期收益率在2.5%-3.5%区间震荡,2021年从近3.3%的水平震荡下滑至2.8%左右。同时,资管新规落地后,保本保收益产品逐步清退,银行理财产品净值化管理加快推进、理财收益率显著下滑,2021年以来全市场1年期理财产品预期年收益率从4.2%左右下滑至3.1%,传统产品已经不能满足居民资产保值、增值的需求,居民资产配置呈现多元化特征、风险资产配置需求不断提升。叠加券商资管公募化、公募基金扩容的发展趋势,居民权益类投资需求将不断增加。

基金投顾试点不断放开,相关人员从卖方销售向买方投顾转型,充分满足客户需求。2019年10月以前,受制于监管的制度限制,以及传统银行和券商的考核体系影响,传统客户经理在基金销售中实际仅承担“卖方销售”的角色。2019年10月25日,证监会下发《关于做好公开募集证券投资基金投资顾问业务试点工作的通知》,公募基金投资顾问业务试点落地,非产品销售为导向、与客户利益一致的买方投顾业务模式自此拉开帷幕。截至2021年8月底,共计有58家机构获得基金投顾牌照,其中券商28家、公募及子公司24家、银行3家、第三方基金销售机构3家。根据基金业协会发布的《2019 年基金个人投资者投资情况调查问卷分析报告》,60.6%的投资者需要投顾服务,基金投顾业务未来可期。

2.2券商轻资产业务从交易通道到财富管理转型加速
券商传统轻资产业务以经纪、定向资管业务等通道类业务为主,盈利能力下滑,业务转型正当时。
1)经纪业务方面,交易额受市场行情、股价波动等影响较大;同时,2015年以来,互联网展业快速发展、行业价格竞争加剧,传统经纪业务佣金率走低、盈利能力萎缩且波动大——21H1行业平均佣金费率仅0.025%,较17H1下滑0.012pct。
2)资管业务方面,2017年以来,券商资管面临去通道、限嵌套、净值化管理等多项新要求,以通道业务冲量的高增长模式不可持续、近年资管总规模保持下滑态势,截至21H1,证券公司资产管理业务规模下滑至8.34万亿元(YoY-18.78%)。但券商持续调整资管业务结构、增加主动管理规模,进行主动转型。具体来看,集合计划占比由2020年末的24.44%提升至21H1的31.50%、定向资管占比由69.22%继续下滑至21H1的61.86%;截至21Q3,证券公司私募主动管理资产月均规模前20家合计4.58万亿元(YoY+36.23%),主动管理在资管规模中的占比持续增长。

政策放开推动业务多元化转型,券商业务模式升级。资本市场改革深化,资管新规打破刚兑预期,保本保收益产品逐步清退,居民权益类资产管理需求增加、相关产品发展迅猛,券商To C业务服务维度不断拓宽,大财富管理雏形已现,直接或间接带动多项业务联动,直接相关的业务包括代理买卖证券交易、融资融券、代销金融产品,间接相关的还有资产管理、公募基金、甚至来自于投行的高净值客户导流等多维度业务协同,逐步从交易通道向综合财富管理转型升级(包括证券交易、两融、代销金融产品等)。具体来看,券商To C服务维度从早期的证券交易1.0版本扩张至融资融券服务和代销金融产品的2.0版本,券商代销金融产品收入及其在经纪业务收入中占比不断提升。根据中证协发布的证券公司2020年度经营数据,2020年证券行业实现代理销售金融产品收入134.38亿元(YoY+ 148.76%),在全行业经纪业务收入中占比11.57%(YoY+4.71%);头部券商转型更快,以中信证券为例,代销收入在经纪业务收入中的占比已从2016年的11.1%提升至2020年的22.8%。未来挖掘和匹配C端客户的综合财富管理需求迈向3.0版本,对券商的资产管理或公募基金产品能力、投顾服务能力、多元化产品设计专业能力提出更高要求。

2.3券商在权益类财富管理上更具优势
2.3.1渠道端:券商流量有限,但在客户基础和综合服务上具备差异化优势
投资者教育充分、风险偏好高。券商财富管理个人客户主要来自于股票交易客户的转化,尽管引流入口相对有限,线下渠道弱于网点充分下沉的银行、线上渠道弱于背靠互联网平台的第三方,但客户风险偏好本身偏高、有一定权益类资产的投资经验,对权益类财富管理需求较强。
券商具有高净值客户和富裕客户基础。高净值客户需要构建完整的资产负债表,需求更为多元化和复杂,头部券商的综合服务能力可与之相匹配。一方面,头部券商通过投行业务与上市公司核心管理团队建立信任关系,并持续提供股权质押、股票减持等股权资产服务,易向财务规划和大类资产配置转化客户。另一方面,部分股票交易客户和上市公司股权激励对象可以通过持续服务转化成富裕客户,这部分客户对个性化服务有一定诉求,但尚无法享受私人银行的定制化服务。券商可以凭借较强的财富管理业务和投顾服务能力,提供区别于大众客户的差异化升级服务。

券商具备线下服务优势,加强线上获客和服务建设。传统券商线下营业部遍布全国,一二线城市较为集中、三四线城市亦有分部,整体客群广阔,品牌信任度高。其中,头部券商及财富管理业务突出的券商线下渠道优势更为突出,在经济发达的一线城市及东部地区的营业部数量占比高于行业整体水平。近年来,各头部券商加快线上渠道建设,加大金融科技及广告宣传投入,通过推动业务线上化进程、传播各类金融资讯等增强用户粘性。由于流量红利已基本消耗,因此尽管传统券商在流量入口并不占优,但凭借其在权益类资产配置和客户服务方面的专业优势,使得传统券商在客户的存量竞争上具备天然优势。

2.3.2产品端:渠道形成助益、代销产品种类丰富,兼具自有产品的差异化优势
券商代销金融产品种类丰富,权益类产品的筛选能力更强。具体来看:
1)代销产品种类更丰富:与第三方机构不同,除公募产品外,券商还可以代销私募、信托、券商资管等产品,产品种类更多元。
2)代销产品体系健全:以中信证券为例,根据持有期限、风险和收益不同,代销产品提供现金管理、类固收、挂钩浮动收益、权益投资、另类投资等多类金融产品。
3)代销产品筛选能力强:券商由于与公募、私募等资产管理机构业务往来密切,更了解相关机构资产管理能力,在产品筛选方面具备比较优势。
4)具备差异化优势:一方面,ETF的发行和交易必须通过证券公司;另一方面,证券公司在渠道和服务上的优势使得代销权益型基金天然具备优势,21Q3券商权益型基金保有规模在非货基中占比达93.5%,明显高于银行(87.6%)及第三方机构(62.6%)。

自有产品助力券商形成差异化优势。券商旗下资管公司及公募基金子公司具备产品创设能力和专业优势,其投资能力和创设能力决定产品核心竞争力。
1)目前券商资管头部化明显,头部券商资管业务发展明显快于同业,品牌影响力较广,东证资管和中金财富为个中翘楚。21H1东证资管AUM达3525.88亿元,资产管理业务净收入18.75亿元(YoY+68.32%),排名行业第一。根据中证网报道,2019年以来中金财富陆续推出面向超高净值客户的“中国50”、面向大众客户的“A+基金投顾”、及面向中高端客户的“微50”,搭建不同层级客户的买方投顾配置服务体系。截至2021年10月18日,中金财富“中国50”、“微50”、“A+基金投顾”以及中金环球家族办公室协调设立的家族信托等买方投顾类产品保有量超过666亿元,其中“中国50”2021年追加资金的原有客户(2021年之前设立账户的客户)数量占比为50%左右,持有6个月以上客户正收益占比99%。

2)公募基金子公司投资能力强、品牌效应明显。明星产品和明星基金经理的市场关注度较高、管理资产规模增长较快,以广发证券子公司易方达基金为例,截至21Q3公司明星基金经理张坤在管基金4只,在管基金净值达1057.48亿元(YoY+38.48%),任职期间总回报达339.00%,较沪深300实现超额收益227.23pct。
2.3.3服务端:券商在产品数量、投顾数量、服务流程等具备优势
券商产品线齐全,能够为客户提供一揽子产品和一站式配置服务。高净值客户和富裕客户需求更为个性化和多元化,券商代销和自有金融产品种类丰富、具备专业优势,能够为客户提供一站式专业服务,增强客户粘性。
券商天然具有权益类资产服务优势。一方面,券商个人业务主要包括客户股票交易和融资融券,客户风险承受能力强,券商对客户权益投资的偏好更为了解。另一方面,券商机构业务主要服务于二级市场和私募基金,对权益类产品认知更深入、推介更为独到,有助于协助客户提升其资源配置效率。
券商在投顾数量上具有优势。近年来,券商投顾数量快速增长,截至2021年11月末,证券行业投资顾问人数已达6.77万人,较2018年增长43.15%;头部券商投顾队伍建设较快,中信、中金、华泰、建投、国泰、申万投资顾问数量在公司总从业人员数量中的比重分别为32.10%、16.87%、31.79%、30.74%、31.17%、26.55%,整体高于行业平均水平(20.62%)。证券经纪人人数持续下滑至5.65万人,较2018年下降31.89%,其中,国信证券的经纪人数量已率先清零,中信证券的经纪人数量也已降至个位数。此外,专业投顾门槛较高,需要懂得资产配置、具备沟通能力了解客户的真实需求,并把客户真实需求转换为产品组合,最后还需要长期的陪伴在客户身边,在市场周期波动中仍需保持服务的持续性。因此,虽然目前证券行业投顾规模已有近7万人,但专业能力突出投顾还十分稀缺。
随着基金投顾牌照逐步落地,券商逐渐实现从卖方销售到买方投顾的转变,目前已有多家公司上线相关投顾产品并获得一定成效。其中,国联证券是第一批获得基金投顾试点资格并首家展业的券商,迅速推出5个核心策略的基金投顾产品,满足不同风险偏好的客户需求;并与杭州银行、天天基金等基金代销机构合作,拓宽销售渠道,探索合作推广模式。截至21H1,国联证券基金投顾业务签约总人数达9.73万人,较2020年底增长83.02%;授权账户资产规模达71.08亿元,较2020年底增长32.76%。

03
重资产业务:以权益衍生品为主的新业务兴起
3.1传统重资产业务主动转型,场外衍生品市场扩容
控制自营业务和股权质押业务的风险敞口,头部券商转型发展场外衍生品业务。券商传统重资产业务主要集中于传统自营业务和传统资本中介业务,传统自营业务权益类投资波动较高、ROE不稳定,现正逐步转为客户衍生品和FICC等业务产生的底仓或指数类基金,同时通过套期保值来对冲风险、控制风险敞口。而股权质押极易在股市回撤较大时发生平仓危机等风险事件,对利润侵蚀严重,头部券商2018年起逐步控制股票质押业务规模。近年来,头部券商主动谋求转型,控制自营业务和股权质押业务的风险敞口,挖掘稳定赚取利差的重资产业务机遇,如衍生品、FICC、融券业务等代客户持有资产业务。
多因素催生风险对冲需求,场外衍生品业务空间较大。与海外相比,我国场内衍生品以商品衍生品为主,金融衍生品设计单一、品种缺乏、市场规模增长空间有限。伴随着资管新规落地、金融业对外开放加速、投资者结构转型,内外资机构投资者对风险管理的需求增加、高净值客户对个性化组合投资、境外投资的需求快速增长,场外衍生品作为控制风险、匹配定制化产品的关键组成部门,业务空间较大。我国证券公司场外衍生品市场于2013年启动,截至2021年10月证券公司场外衍生品累计交易规模6.86万亿元(YoY+86.53%)、年底存量规模1.96万亿元(YoY+52.47%)。

3.2场外衍生品业务是券商资产负债表管理、ROE提升的关键
大型券商自营业务收入占比提升,高于行业。截至21Q3,中金、中信、华泰、建投、国君、申万的自营业务净收入在营收中占比平均33.52%、高于行业7.05pct,主要系自营规模增长。具体来看:一方面,券商根据市场行情阶段性调整自营方向性投资规模;另一方面,客户场外衍生品业务需求增长带来相应的对冲持仓规模大幅增加。

大型券商衍生金融资产、衍生金融负债的规模稳定增长,在净资产中占比持续提升,反映场外衍生品业务扩张。大型券商在牌照、客户、资本等方面具备先发优势,其中,中金、中信、华泰等头部券商的专业实力过硬、资本实力雄厚、客户基础良好,衍生品业务发展优于同业及行业平均。截至21Q3,中金、中信、华泰、建投、国君、申万的衍生融金融资产在净资产中占比平均8.99%,高于行业5.28pct,衍生金融负债在净资产的占比平均9.84%,高于行业5.63pct。

大型券商ROE显著高于行业平均,高杠杆是核心原因。截至21Q3,中金、中信、华泰、建投、国君、申万的年化ROE分别为12.19%、11.30%、10.31%、12.56%、10.53%、9.85%,远高于行业平均(9.42%)。根据杜邦分析,大型券商净利润率基本处于行业平均水平、资产周转率低于行业平均水平,并无比较优势,ROE较高主要系杠杆倍数高。截至21Q3,中金、中信、华泰、建投、国君、申万的杠杆倍数分别为6.64倍、4.45倍、4.65倍、4.45倍、4.51倍、4.63倍,远高于行业平均水平(3.89倍)。而衍生品业务自带杠杆,是券商资产负债表管理的关键。

3.3衍生品业务有利于丰富券商收入来源、平滑利润周期
券商衍生品业务模式多元。具体来看:1)券商在场内衍生品市场的主要业务包括经纪、自营、做市三类。其中,经纪业务包括代理买卖上交所、深交所股指期权,提供交易通道,撮合客户交易;做市商业务主要为买卖双方提供双向报价,为市场提供流动性,对券商资金要求较高,目前资本实力雄厚、人才建设完善、风控能力较强的头部券商率先获得主做市商和一般做市商牌照,承担绝大部分金融场内期权做市业务。2)场外衍生品主要包括场外期权和收益互换,券商作为场外衍生品的对手方、进行风险对冲。
券商衍生品业务主要赚取息差和佣金收入,衍生品市场业务将成为券商增厚业绩、打破强周期、重资产化转型的关键。经纪、传统投行、传统资管等轻资产业务的竞争激烈、盈利波动大且盈利水平较低;自营方向性投资、股质、两融等传统重资产业务的盈利波动大、周期性强。在衍生品业务中,券商主要赚取息差和佣金收入,波动较小,有利于丰富券商收入来源、平滑利润周期。具体来看:
1)息差(或价差)主要来源于场内做市业务(如ETF期权做市等)及场外收益互换、场外期权、结构化产品等的对冲价差(如场外期权主要赚取期权费相较于结算金额和对冲成本的溢价),系统性风险较方向性投资更低;
2)佣金主要来源于场内做市业务的交易所返佣,及场外收益互换、场外期权、结构化产品等通过锁定产品使用指定券商经纪业务等形式赚取的佣金,受市场波动影响较传统经纪业务更小。
3.4政策持续规范化,头部券商优势突出
券商场外衍生品业务持续规范化。继2020年9月《证券公司场外期权业务管理办法》对场外期权业务进行了详细的规范指导后,2021年券商场外衍生品业务规范化改革继续推进。2021年4月证监会下发《证券公司收益互换业务管理办法(征求意见稿)》;同年8月,证监会机构部要求各券商强化“雪球产品”场外期权的风险控制,有利于券商规范新业务运营、强化全面风险管理。12月3日,监管连续发布《关于促进衍生品业务规范发展的指导意见(征求意见稿)》和《证券公司收益互换业务管理办法》,聚焦投资者权益、强调券商专业服务能力和合规风控水平,重点规范场外衍生品业务发展。新规落定后,短期将影响市场规模、长期将有益于行业在规范、健康、有序发展。而头部券商具备牌照优势,在定价能力、风控能力、客户储备、资本实力等方面占据显著优势,将持续受益。具体来看:
12月3日,四部门联合发布《关于促进衍生品业务规范发展的指导意见(征求意见稿)》。意见稿要求衍生品的认定遵循实质重于形式的原则,部分符合衍生品基本特征的产品应当向相关金融管理部门报告,新产品和新业务将尤其受到监管关注,将大大规范场外衍生品业务的发展。此外,意见稿要求产品报告、加强渠道规范、提高参与要求等,实质上提高了个人客户间接参与场外衍生品市场的门槛,从源头上加强消费者保护。其中,意见稿在渠道方面明确要求银行保险机构不得通过柜台与个人客户直接开展衍生品交易、强调其他金融机构为个人客户提供服务应当制定更为审慎的参与要求。中期协规定不得与自然人签订业务合同或开展场外衍生品交易,此前个人客户主要通过收益凭证、结构性存款等结构化产品间接参与场外衍生品市场。若意见稿落地,券商将成为个人客户间接参与场外衍生品市场的主要入口,能够充分发挥券商在专业能力、人才积累和产品创设等方面的比较优势,助力衍生品业务规范健康发展,避免短期过快扩张、市场乱象频出、消费者权益受损等负面影响。
同日,《证券公司收益互换业务管理办法》正式稿落地。新规要求:1)规定场外互换与场外交易商牌照挂钩,目前一级交易商8家、二级交易商33家,利好头部券商;2)明确对手方应符合专业投资者标准;3)明确收益互换标的不得挂钩私募基金及资管计划等私募产品、场外衍生品、不区分互换业务模式,将助监管穿透底层资产、有效监控杠杆率;4)强化风险控制,将收益互换业务纳入全面风险管理体系,要求券商设定初始及维持保证金比例,明确多空互换的保证金≥25%,其余权益类互换≥100%;其余融资融券型互换规模将受到明显限制。私募基金是收益互换最主要的交易对手(21H1交易规模占比60%),主要通过跨境收益互换进行境外股票投资;因此新规落地后,短期对跨境收益互换的规模影响最大。但长期来看,收益互换新规旨在推动证券公司提升专业服务能力和合规风控水平,将有益于行业健康有序发展。

衍生品业务经营门槛高,龙头券商率先布局、持续受益。场内衍生品做市业务、场外收益互换和期权等业务需要券商持有资产头寸,对券商资本实力要求较高。衍生品业务对机构客户资源要求较高,本身自带杠杆的属性决定了其对券商风控能力提出更高要求。此外,做市商、场外衍生品交易商牌照有限,对定价能力和产品创设能力要求高,中小券商进入门槛高,龙头券商天然具备优势,2021年头部券商新增收益互换牌照,在资本实力、客户储备、定价能力、风控能力等方面占据显著优势,将持续受益。

04
投资建议及风险提示
4.1投资建议
当前时点来看,财富管理主线短期更为明确;长期来看,重资产业务发展势在必行。截至2021年11月30日,行业2021年估值仅1.93倍PB,仍位于行业中枢之下,具备较高配置价值。
政策支持、居民需求驱动,财富管理业务转型大势所趋。财富管理业务以产品为基础、渠道为核心、服务至上,稳定的收益率是增强客户粘性、经营存量客户的要素之一;而渠道优势不仅体现在大众客户的流量入口,更有富裕客户的需求挖掘。券商在权益类财富管理业务上齐聚产品、渠道和服务三大比较优势,建议优先关注比较优势的特色券商。
券商重资产业务转型势在必行、政策规范业务发展并不断松绑,多因素催生衍生品业务需求,场外衍生品业务空间广阔。一方面,场外衍生品市场的买方是机构投资者,理财、私募、资管等机构是衍生品最大的需求方,机构客户基础好的龙头公司将率先抢占市场份额;另一方面,衍生品业务属于重资本业务,业务规模扩张的前提是资本充足、而场外衍生品自身设计和风险定价的复杂性对券商人才素质提出更高要求。建议关注具备机构客户和高净值客户基础、资本实力雄厚、产品创设能力强、人才队伍建设完善的券商。
4.2风险提示
1)权益市场大幅波动,市场交投活跃度下滑;
2)宏观经济修复不及预期,投资需求回落;
3)资本市场改革进度不及预期;
4)衍生品自带杠杆,业务风险较高;同时,政策变动对衍生品的业务范围影响较大、业务创新不确定性强,若部分市场主体无序扩张、监管收紧,将影响场外衍生品市场发展。
