您正在浏览的是香港网站,香港证监会BJA907号,投资有风险,交易需谨慎
“碳中和”目标下的减排路线与行业机会
格隆汇 03-05 09:41

核心观点:

从细分行业来看,黑色金属冶炼及压延加工业、化学原料及化学制品制造业、交通运输、仓储和邮政业、非金属矿物制品业、电力、热力的生产和供应业等工业行业的碳排放量排在前列,主要是由于行业高度依赖一次能源消耗,如煤炭、原油等。

煤炭开采和洗选业、黑色金属矿采选业、有色金属矿采选业、非金属矿采选业或在2013年已达到碳排放的拐点,下行将是未来趋势。其原因有以下几点:一是,国内经济增速从2013年两位数增长开始“下台阶”,经济目标转向高质量发展。二是,气候议题已进入顶层设计。2013年国务院出台《大气污染防治行动计划》;2014年全国人大常委会修订《环境保护法》。三是,在“碳中和”目标下,能源结构转化是重要的一环,传统燃煤发电、化石燃料行业的发展将受到较大限制,一次能源消费或已失去掉头向上的推动力。

制造业碳排放出现分化,纺织业、烟草、造纸等行业“碳达峰”或将提前,其原因主要有:一是,在我国产业转型升级的大背景下,部分产业规模继续扩张的可能性在降低,低端产能出清和产业转移将直接带来碳排放的下降。二是,受到碳排放约束,行业需通过技术改造提升效率提升达到减排目的。

交通运输、仓储和邮政业、批发零售、住宿和餐饮业等行业碳排放增速相对较高。其原因主要是我国已从“二三一”产业结构转变为“三二一”产业结构,快速上升的产业规模意味着能源消费量也将随之上升,进而产生更多碳排放。

通过减排压力估算,农林牧渔、黑色金属冶炼和压延加工业、化学原料及化学制品制造业、非金属矿物制品等行业的减排压力相对较大;而烟草制造业、仪器仪表业、皮革、毛皮、羽毛及其制品和制鞋业等行业的减排压力相对较小。

我们认为“碳中和”的减排路线可分为“一减一增”两条主线:一是减少碳排放。针对传统化石燃料消费,推广风能、太阳能、氢能、核电等清洁能源及发展新能源汽车,以减少碳排放;针对工业生产过程,提升技术水平、改进工艺流程或采用新材料,以提高能源消耗效率。二是增加碳吸收。支持碳捕集、利用与封存、生物质能碳捕集与封存等新兴技术及植树造林。此外,居民生活碳排放或将依赖于清洁能源普及和节能减排技术的推广。

通过对能源生产到能源消耗产生碳排放的过程进行分拆,清洁能源、节能减排、新兴技术将是未来主选赛道。

一、《巴黎协定》与中国承诺

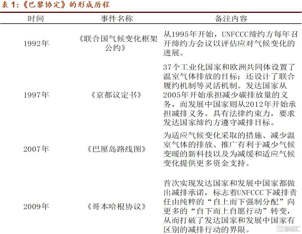
1992年联合国大会通过《联合国气候变化框架公约》,这是世界上第一个为全面控制温室气体排放,应对全球气候变暖的国际公约。该《公约》于1994年3月生效,是在应对全球气候变化问题上具有权威性、普遍性、全面性的国际框架。《京都议定书》于2005年正式生效,该协议是由37个工业化国家和欧洲共同体设置温室气体排放的目标,还设计了联合履约机制等灵活机制。其中明确规定,发达国家从2005年开始承担减少碳排放量的义务,而发展中国家则从2012年开始承担减排义务。2015年12月曾缔约《联合国气候变化框架公约》的近200个经济体在巴黎气候变化大会上达成《巴黎协定》,这是继《京都议定书》后第二份有法律约束力的全球气候协议,于2016年11月正式生效。该协议包括目标、减缓、适应、损失损害、资金、技术等内容。协定提出,各缔约方将加强对气候变化威胁的全球应对,把全球平均气温较工业化前水平升高控制在2摄氏度之内,并为把升温控制在1.5摄氏度之内努力。

签署《巴黎协定》的多个经济体均提出“碳中和”目标(指在一定时间内直接或间接产生的温室气体排放总量,通过植树造林、节能减排等形式抵消,实现二氧化碳"零排放"。)及实施路径。美国总统拜登就任首日即签署重返《巴黎协定》的行政命令,新一届政府在应对气候问题上态度鲜明,采取积极财政政策助力“绿色能源革命”的目标实现。作为全球低碳转型的领导者,欧盟发布“绿色欧洲协议”,制定了详细的产业发展计划和政策框架,致力于打造全球首个“碳中和”地区。日本政府公布脱碳草案《绿色增长战略》,确定了日本到2050年实现“碳中和”目标,构建“零碳社会”。该草案列举了各阶段的细分目标及产业规划,主要涉及能源和运输等14个重点产业。

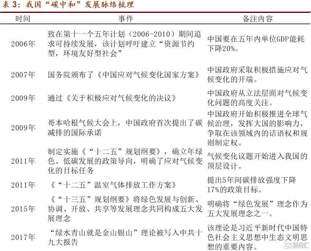
一直以来,《中国应对气候变化国家方案》被认为是中国政府采取积极措施应对气候变化的开端,随后我国便开启低碳发展进程。“十一五规划”规定,中国要在五年内单位GDP能耗下降20%,随着我国经济快速增长,碳排放强度不断降低(碳排放强度指单位国民生产总值(GDP)的增长所产生的二氧化碳排放量,每单位国民生产总值所带来的二氧化碳排放量在下降,那么说明该国正在实现了一种低碳的发展模式。)。“十二五”期间采取的节能降耗减排措施成效显著,践行“绿水青山就是金山银山”理念已贯穿整个生态文明建设,气候变化议题开始进入我国的顶层设计。“十三五”规划明确“创新、协调、绿色、开放、共享”五大发展理念,并进一步提出要大力发挥金融市场对绿色发展的支持。在中国共产党十九大报告中,习近平总书记指出:“推进绿色发展。加快建立绿色生产和消费的法律制度和政策导向,建立健全绿色低碳循环发展的经济体系。构建市场导向的绿色技术创新体系,发展绿色金融,壮大节能环保产业、清洁生产产业、清洁能源产业。推进能源生产和消费革命,构建清洁低碳、安全高效的能源体系。推进资源全面节约和循环利用,降低能耗、物耗,倡导简约适度、绿色低碳的生活方式。”

2020年,习近平主席在联合国大会上做出了“中国二氧化碳排放力争于2030年前达到峰值,努力争取2060年前实现碳中和”的承诺,为我国能源转型和产业发展方向指明了道路。根据清华大学的报告,中国在2030年前要按照强化政策减排情景,即:进一步强化降低GDP能源强度和二氧化碳强度的力度和幅度,进一步提高非化石能源在一次能源消费中占比等各项指标,挖掘减排潜力,控制二氧化碳排放总量,强化政策支撑,适应《巴黎协定》下各国强化和更新NDC目标和行动的要求。在此前提下,争取到2050年二氧化碳净零排放、全部温室气体减排90%,才可为2060年实现碳中和奠定基础。

作为世界最大的碳排放国,我国积极推动“碳达峰”、“碳中和”的原因主要是资源禀赋约束、产业转型升级及参与全球化合作的需要。一是,我国油气资源匮乏,人均资源拥有量偏少,推动光伏风电等非石化能源的发展,可降低对海外能源的依赖性,确保能源安全。二是,发展绿色低碳经济,不仅能加强国内环境保护,还能促进经济转型升级,实现可持续的高质量发展。三是,全球主要经济体均参与到低碳发展的进程中,推动“碳中和”是加强国际合作、推动新一轮全球化的突破口。

二、我国各行业碳排放估算及减排压力推演

1、碳排放估算方法

碳排放源通常分为三大类:直接排放、能源间接排放和其他间接排放。其中,直接排放包括化石燃料燃烧产生的排放、车辆使用化石燃料燃烧产生的排放以及生产工艺过程排放。间接排放是指消耗外购的电、热和蒸汽而隐含的排放,比如,发电厂燃煤产生的排放对电厂而言属于直接排放,但对用电单位而言属于间接排放。其他间接排放是指生产活动上、下游产生的相关排放。在此,我们忽略能源消耗中的间接使用,采用能源消费总量作为基数进行核算。

根据联合国气候专业部门(Intergovernmental Panel on Climate Change,IPCC)制定的相关标准(2006年),以各种能源消费对二氧化碳排放的量进行评估,加总后即可得到二氧化碳排放总量。在估算过程中,通常赋予各种细分能源(比如原煤包括烟煤和无烟煤)加权来计算碳排放系数。在此,我们直接采用二氧化碳排放系数为1.9kg-co2/kg。

2、我国碳排放的行业结构

制造业、采矿业、交通运输等行业碳排放量领先,第三产业的碳排放量占比逐步上升。据估算,从2000年到2018年,农林牧渔碳排放量占比从2.7%下降至1.9%;第二产业中,制造业碳排放占比呈现“先增再降”的趋势,从55.1%上涨至59.1%,再逐步下降至54.8%;采矿业从15.7%下降至11.1%,,建筑业从1.5%上涨至1.8%。第三产业中,交通运输、仓储和邮政业从7.7%上涨至9.2%;批发零售业从2.1%上涨至2.8%。此外,居民生活碳排放量占比从11.4%上涨至12.8%。

从细分行业来看,黑色金属冶炼及压延加工业、居民生活、化学原料及化学制品制造业、交通运输、仓储和邮政业、非金属矿物制品业、电力、热力的生产和供应业等行业的碳排放量排在前列,主要是由于行业高度依赖一次能源消耗,如煤炭、原油等。2018年黑色金属冶炼及压延加工业对焦炭消耗量为36089万吨,焦炭折算标煤系数为0.97,大约占当年行业所消耗能源的45.9%。据估算,碳排放排列前十大行业约占总碳排放量的80%,其中黑色金属冶炼、居民生活、化学原料及化学制品制造业占比均超过10%。

3、采矿业碳排放或于2013年已达拐点

煤炭开采和洗选业、黑色金属矿采选业、有色金属矿采选业、非金属矿采选业或在2013年已达到碳排放的拐点,下行将是未来趋势。其原因有以下几点:一是,国内经济增速从2013年两位数增长开始“下台阶”,经济目标转向高质量发展。二是,气候议题已进入顶层设计。2013年国务院出台《大气污染防治行动计划》;2014年全国人大常委会修订《环境保护法》。三是,在“碳中和”目标下,能源结构转化是重要的一环,传统燃煤发电、化石燃料行业的发展将受到较大限制,一次能源消费或已失去掉头向上的推动力。数据显示,2014年采矿业碳排放增速下降3.8%,2015年下降16.4%。细分行业中,煤炭开采和洗选业、黑色金属矿采选业、有色金属矿采选业、非金属矿采选业碳排放增速于2014或2015年均出现较大降幅。

4、制造业分化,纺织服装、烟草、造纸等行业“碳达峰”或将提前

制造业碳排放出现分化,纺织业、烟草、造纸等行业“碳达峰”或将提前,其原因主要有:一是,在我国产业转型升级的大背景下,部分产业规模继续扩张的可能性在降低,低端产能出清和产业转移将直接带来碳排放的下降。二是,受到碳排放约束,行业需通过技术改造提升效率提升达到减排目的。数据显示,纺织业、木材加工、烟草制品业、造纸业等行业的碳排放增速已连续多年下降,相反,计算机、通信和其他电子设备制造业、汽车制造、燃气生产和供应等行业碳排放增速则出现上升,意味着行业仍具有向上发展趋势,“拐点”将相对滞后。

5、第三产业发展较快,碳排放增速向上仍有空间

交通运输、仓储和邮政业、批发零售、住宿和餐饮业等行业碳排放增速相对较高,其原因主要是我国已从“二三一”产业结构转变为“三二一”产业结构,快速上升的产业规模意味着能源消费量也将随之上升,进而产生更多碳排放。数据显示,2018年交通运输、仓储和邮政业、批发零售、住宿和餐饮业、居民生活等行业碳排放增速分别为3.4%、4.2%和5.2%,2018年对应的二三产业结构比为39.69:53.27,而2020年二三产业结构比已变为37.82:54.53,可以预见,第三产业发展较快会使得行业碳排放增速向上仍然存在空间。

6、各行业减排压力推演

各行业碳排放背后在一定程度上反映了产业发展规模、容纳就业及对我国经济增长的贡献,只凭借碳排放量来对行业减排压力进行判断有失偏颇。因此,需要对行业进行综合评价,实施策略性减排线路,以避免对经济增长的不利影响。哪些行业在“碳达峰”过程中更有压力?我们提供一种思路,即选取碳排放强度、产业结构、是否是高端装备制造业、是否已经达到“拐点”作为要素评价指标进行赋值打分。

碳排放强度代表碳排放初始压力。按照45个行业碳排放量的排名的逆序作为分值。比如黑色金属冶炼及压延加工业碳排放量排名第1,分值取45分。

产业结构代表对行业对经济增长的贡献。取三次产业结构比1:4:5(5:20:25),总分赋值50分。负数代表行业减排压力需要扣除产业对经济的贡献。

是否高端制造业代表高效率、高技术水平和政府政策支持。属于高端制造业的行业我们给予10分的扣减。

是否已经达到“拐点”代表行业碳排放增速出现不可逆的下降趋势。如果已经出现“拐点”,我们认为该行业正在进行产能出清或技术改造升级等,因此给予10分的扣减。相反,没有达到“拐点”的行业可能将面临后期较大的减排压力。

通过对各因素的赋值打分,我们得到压力分值的排序:农林牧渔、黑色金属冶炼和压延加工业、化学原料及化学制品制造业、非金属矿物制品等行业的减排压力相对较大;而烟草制造业、仪器仪表业、皮革、毛皮、羽毛及其制品和制鞋业等行业的减排压力相对较小。

三、“碳中和”目标下的减排路线与行业机会

1、“一减一增”减排路线

我们认为“碳中和”的路线图可分为“一减一增”两条主线:一是减少碳排放。针对传统化石燃料消费,采取推广风能、太阳能、氢能、核电等清洁能源及发展新能源汽车,以减少碳排放;针对工业生产过程,采取提升技术水平、改进工艺流程或采用新材料,以提高能源消耗效率。二是增加碳吸收。支持碳捕集、利用与封存、生物质能碳捕集与封存等新兴技术及植树造林。此外,居民生活碳排放或将依赖于清洁能源普及和节能减排技术的推广。

减少石化能源使用,推广清洁能源。 一是,美国已有99个城市承诺100%使用可再生能源,拜登上台后专门设立专注于气候的跨机构高级研究机构ARPA-C,帮助美国实现100%清洁能源经济的目标。2021年,拜登上台后推行“绿色能源革命”,将大力推动太阳能、陆上和海上风力发电,部署核能和水力发电。二是,日本经济产业省于2020年公布一份新的能源规划提案。未来30年,日本将大力开发清洁能源以及绿色燃料,届时氢、氨两种零碳燃料将占电力结构的10%左右。三是,欧盟提出到2030年将在发电组合中达到32%为可再生能源的法定约束性目标,并可能在2023年时将目标继续上提。到2050年,超过80%的电力将来自于可再生能源,而电力将满足欧盟境内一半的最终能源需求。

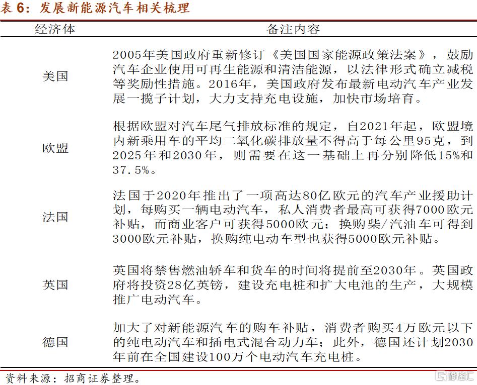
积极推动新能源汽车行业发展。一是,2005年美国政府重新修订《美国国家能源政策法案》,鼓励汽车企业使用可再生能源和清洁能源,以法律形式确立减税等奖励性措施。2016年,美国政府发布最新电动汽车产业发展一揽子计划,大力支持充电设施,加快市场培育。二是,根据欧盟对汽车尾气排放标准的规定,自2021年起,欧盟境内新乘用车的平均二氧化碳排放量不得高于每公里95克,到2025年和2030年,则需要在这一基础上再分别降低15%和37.5%。三是,英国将禁售燃油轿车和货车的时间将提前至2030年。英国政府将投资28亿英镑,建设充电桩和扩大电池的生产,大规模推广电动汽车。

此外,发展绿色建筑、循环经济,并着手碳捕获碳储存技术(CCS)的推广。一是,欧盟于2010年审查了《建筑能耗指令》,根据此指令,成员国必须针对新建筑和已有建筑制定和应用最低能源效果要求,同时成员国必须保证到2021年时所有新建筑都达到近零能耗。二是,日本通过立法推进循环经济,在2000年前后就自上而下颁布了6项新的法律法规,包括《容器包装再生利用法》《家电再生利用法》《建筑材料再生利用法》等,争取通过减少废弃物、旧物品再利用、资源再利用手段最终实现建立循环型社会的目标。三是,美国、英国等已着手推广碳捕获碳储存技术。数据显示,截至2020年,全球共有65个CCS商用设施,捕集封存量已达40Mt。在已经提交的19个国家的UNFCCC长期温室气体低排放发展战略(LEDS)中,有15个国家将CCS纳入这项战略之中。

2、清洁能源、节能减排、新兴技术将是主选赛道

通过对能源生产到能源消耗产生碳排放的过程进行分拆,以理解行业层面的“一减一增”。具体而言,能源工业包括传统能源(煤炭、石油等)和清洁能源(水电、风电、太阳能、氢能、核电等),通过能源活动、工业生产、废物处理产生碳排放,其中能源活动即化石燃料燃烧,涵盖制造业、建筑业、商业和居民生活、交通运输;工业生产包括化工、金属产品、非金属制品等;废物处理包括垃圾焚烧、循环利用等。碳吸收主要是指碳捕集、利用与封存的技术和项目,森林碳汇主要指植树造林。

根据以上的“一减一增”减排路线和流程分拆,我们认为“碳达峰”、“碳中和”目标为我国经济和社会确定了未来产业发展方向,主要可分为三大类:

一是,清洁能源。“碳中和”目标下将逐步减少对化石能源的依赖,增加新能源开发和使用,涉及新能源如太阳能、风能、氢能、核电等产业及其上下游降迎来发展利好。数据显示,中国已经在光伏、风能等多方面全球领先,尤其是光伏产业,目前我国生产和市场规模世界第一。2020年全国光伏发电成本相比于2010年降低了82%,陆上风电则降低了39%。

二是,节能减排。根据我们的估算,能源工业、制造业、交通运输、居民生活碳排放量较大。其中,能源工业和制造业领域存在较大的产业升级空间,大力发展可以实现碳减排的工艺流程、技术或者新材料,取代传统的工业生产过程。在此过程中,应关注节能减排领域的新材料或设备制造业,预计将迎来高速增长期。新能源汽车的销售渗透率从2010年的0.03%提升至2020年的5.4%,未来发展空间较大,相关产业链上下游将受益。居民生活能源使用主要包括水电气,减排或直接依赖于清洁能源普及和节能减排技术的推广。

三是,新兴技术。碳捕集、利用与封存(CCUS)、生物质能碳捕集与封存(BECCS)等从大气中吸收二氧化碳的技术和项目,都将站上时代风口迎来利好。根据相关报道,经海外研究机构测算,碳捕集与封存(CCS)理论上有潜力解决全球62%的二氧化碳排放,可与氢燃料、电池储能等减碳技术比肩,发展潜力较大。

关注uSMART
FacebookTwitterInstagramYouTube 追踪我们,查看更多实时财经市场信息。想和全球志同道合的人交流和发现投资的乐趣?加入 uSMART投资群 并分享您的独特观点!立刻扫描下载uSMART APP!
重要提示及免责声明
盈立证券有限公司(「盈立」)在撰写这篇文章时是基于盈立的内部研究和公开第三方信息来源。尽管盈立在准备这篇文章时已经尽力确保内容为准确,但盈立不保证文章信息的准确性、及时性或完整性,并对本文中的任何观点不承担责任。观点、预测和估计反映了盈立在文章发布日期的评估,并可能发生变化。盈立无义务通知您或任何人有关任何此类变化。您必须对本文中涉及的任何事项做出独立分析及判断。盈立及盈立的董事、高级人员、雇员或代理人将不对任何人因依赖本文中的任何陈述或文章内容中的任何遗漏而遭受的任何损失或损害承担责任。文章内容只供参考,并不构成任何证券、虚拟资产、金融产品或工具的要约、招揽、建议、意见或保证。监管机构可能会限制与虚拟资产相关的交易所买卖基金仅限符合特定资格要求的投资者进行交易。文章内容当中任何计算部分/图片仅作举例说明用途。
投资涉及风险,证券的价值和收益可能会上升或下降。往绩数字并非预测未来表现的指标。请审慎考虑个人风险承受能力,如有需要请咨询独立专业意见。
uSMART
轻松入门 投资财富增值
开户