You are browsing the Hong Kong website, Regulated by Hong Kong SFC (CE number: BJA907). Investment is risky and you must be cautious when entering the market.
如何合理分析隱性債務化解問題?
格隆匯 07-13 10:41

本文來自: 固收彬法,作者: 孫彬彬團隊

摘要:

近期市場高度關注城投隱性債務化解問題,本文就以下幾個市場關注的問題展開分析:

(1)2018年以來隱性債務怎麼化解?

在實際操作當中,地方政府一方面是嚴格圍繞財政部表述的六大途徑化解隱性債務,另一方面,還有兩項輔助舉措:加強推進平臺整合轉型以及地方債試點置換隱性債務。

(2)前期隱性債務化解進展如何?

隱性債務因爲沒有準確口徑和統計數據,所以化解進展只能是側面觀察。

首先,可以看到2018年以來城投有息債務總規模仍在提升,且增速有所增長(保持兩位數以上的增長),說明城投平臺雖然已經開始積極償債及流動性滾續,但總債務規模仍在上升,整體債務壓力仍在積累。參照分析,結合城投平臺應收賬款總規模增速仍在增長來看,隱性債務的化解工作進度可能相對較慢。2021年6月7日,劉昆在全國人大常委會作《關於2020年中央決算的報告》時表示,“地方政府隱性債務風險得到緩釋”。這裏的措辭僅僅是“緩釋”。

其次,按照IMF估計,預計包含隱性債務的政府槓桿仍然在擡升,從這一點也側面反映出過去隱性債務化解的進度問題。

(3)市場會擔心什麼?

第一,發債城投平臺涉及隱性債務的有多少?即政策監管涉及的範圍有多大?

由於隱性債務並未有公開數據,我們以此前營業收入當中有涉及公益性項目或應收賬款/其他應收款當中涉及地方政府爲統計口徑,以粗略匡算或有涉及隱性債務的城投平臺佔比達62.28%,因此大數上來看隱性債務的影響範圍較爲廣泛。

第二,對於承擔隱性債務的城投平臺,是否會有新增融資受限的約束?

近三年,特別是2020年受益於疫情後政策寬鬆,相關主體都有普遍的融資改善。但是此一時,彼一時,市場擔心因爲要用好穩增長壓力較小的窗口期,所以帶來新增融資受限問題,目前在紅橙黃綠等諸多領域已經有所涉及,是否會進一步蔓延到涉及隱性債務的平臺企業,如果涉及會如何影響?值得我們思考和觀察。

第三,非標融資受限基本是長期趨勢的情況下,如何評估影響?

從報表數據來看,2018年以來,長期借款佔比、長期應付款佔比是有所下降的,而應付債券佔比是在提升的,一方面是近三年在再融資環境寬鬆下發債淨融資量確實有所提升(這裏面有很大比例也是銀行投債),此外存在部分理財直融也是計入到了應付債券,故而從上述趨勢上可以看到:過去幾年或更多是通過銀行投債(包括自營和理財)或者理財直融等通道進行了相關的置換和轉換,而在壓降融資成本以及政策監管壓縮的大背景下,以信託、租賃等非標置換並非主流。

第四,是否會因爲新一輪隱性債務的管控而導致城投債券違約風險上升?

結合2018年以來政策對於嚴禁新增和妥善化解存量隱性債務的政策表述來看,我們認爲政策在當前階段的訴求更多是防風險及控槓桿(降低債務增速)、落實隱性債務化解工作(尤其是嚴格遏制住新增地方政府隱性債務問題)。

(4)如何合理看待隱性債務及相關風險?

從影響上來看:在短期內城投面臨融資收緊的態勢是明顯的,對於估值或有一定衝擊,新增外部融資邊際減少,對於財力較弱、債務較重、過去幾年債務化解工作落實較差的區域主體衝擊更明顯。

但考慮到宏觀政策訴求和延續性,以及存量隱性債務的龐大規模,我們判斷政策可能還是按照:穩妥處理地方政府債務風險,做到堅定、可控、有序、適度。不會引發城投大範圍的信用事件,特別是城投債券。一方面政策對於存量滾續始終有所安排,另一方面對於約束新增部分,從政策行文到實操落地還是保有彈性,對此我們需要作出合理的評估。

近期市場高度關注城投隱性債務化解問題,本文就以下幾個市場關注的問題展開分析:

12018年以來隱性債務怎麼化解?

2)前期隱性債務化解進展如何?

3)市場會擔心什麼?

4)如何合理看待隱性債務及相關風險?

什麼是隱性債務?

對於以上問題,我們首先界定一個概念:什麼是隱性債務?

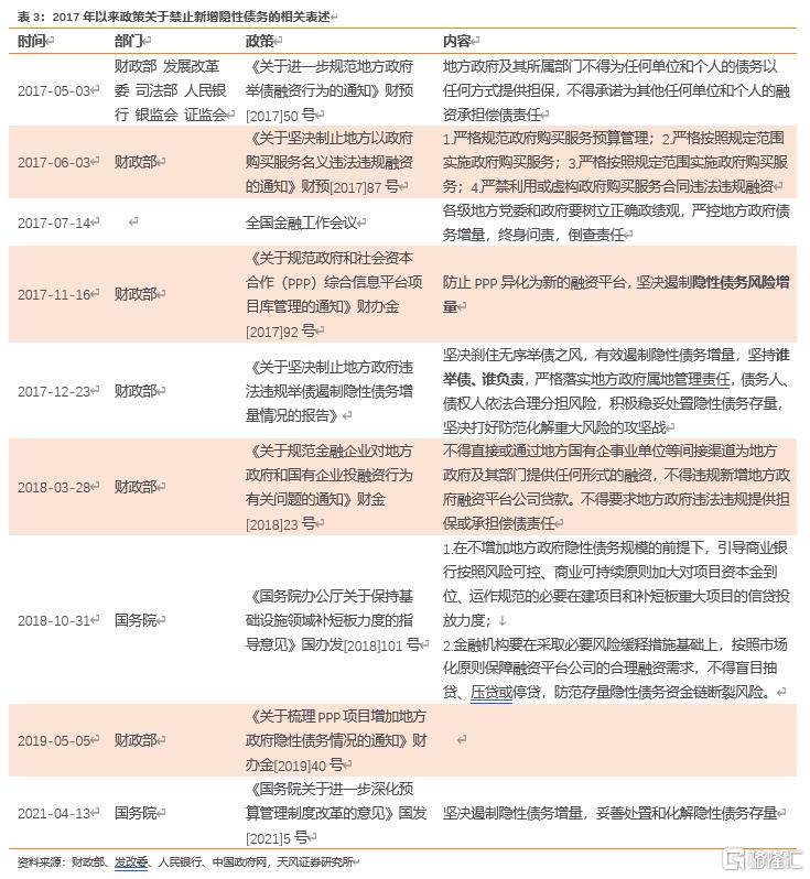
2017年8月,時任財政部部長肖捷在第十二屆全國人民代表大會常務委員會第二十九次會議上做《國務院關於今年以來預算執行情況的報告》,對隱性債務定義爲:“地方政府違法違規或變相舉債。”

如何理解違法違規及變相舉債?各省甚至各地級市對其有着不同的標準和認識。但原則上財政部《地方政府債務統計監測工作方案》、《財政部地方全口徑債務清查統計填報說明》、《政府隱性債務認定細則》等文件的規定,識別隱性債務可以從兩個方面入手:

(1)直接舉債融資。包括“爲沒有收入的政府公益性項目舉借的,最終由財政性資金償還的債務”,“由黨委、人大及其常委會、政府及其所屬部門,以擔保函、承諾函等形式爲企業(主要是融資平臺)提供擔保形成的舉債融資”,“機關事業單位的國有資產爲企業抵押或質押進行的舉債融資”等。這類債務的舉債主體主要是融資平臺,對於涉嫌違規舉債的原因可以概括爲以下幾點:政府部門出具承諾函或納入預算決議、公益性資產抵押、財政資金償還、用於政府公益性項目,城投平臺涉及以上特徵的任何一筆債務,均有可能被認定爲隱性債務;

(2)地方政府的中長期支出事項,主要包括政府投資基金、PPP項目、政府投資服務、專項建設基金、應付工程貨物款等。與直接舉債一樣,並非所有的中長期支出責任都會被認定爲隱性債務,主要是涉及政府固定支出責任的部分可能會被認定爲隱性債務,比如承諾本金回購、承諾最低收益、承諾承擔社會資本方資本金損失等;而完全符合財政部相關文件的項目支出,並不會被認定爲隱性債務,經實地考察反饋:比如符合92號文的PPP項目支出責任,就不會被認定爲隱性債務。

此外,審計署對於隱性債務的相關問題也有幾點解釋:

(1)地方人大、政府出具承諾函:一是地方政府或財政局出具的對債務承擔保證責任的承諾函,二是當地人大常委會將債務納入人大預算的決議;

(2)以企事業單位名義舉債,地方政府統一使用、歸還:爲應對融資平臺融資能力下降情況,地方政府以學校、醫院等企事業單位的名義辦理銀行借款、融資租賃,由地方政府、融資平臺統一用於道路、水利等基礎設施建設;

(3)以政府購買服務形式:在嚴格限制融資平臺融資的背景下,將政府購買服務作爲一種“融資渠道”;

(4)以PPP項目違規融資:以PPP項目違規舉債融資,採取政府回購、承諾固定投資回報等方式搞“明股實債”(包括政府或其指定機構回購社會資本投資本金或兜底本金損失;政府向社會資本承諾固定收益彙報等);

(5)利用政府產業引導基金融資:在實操中,地方政府對其他的有限合夥人有隱形擔保條款,並提供抵質押物,實質上形成了隱性債務。

雖然審計署列舉的這幾條並不能全面概述隱性債務的形成,但也對隱性債務的形成原因有很好的借鑑。

其次,隱性債務的規模有多大?由於該數據無法從公開資料獲得,結合發債城投平臺的有息債務總規模進行統計,目前已超過45萬億,這其中並非均爲隱性債務(一定比例是平臺自身經營性債務)、但需考慮的是還有事業單位所承擔的隱性債務以及政府相關支出責任而形成的隱性債務(PPP、政府購買服務、政府投資基金等)。

還可以從宏觀槓桿角度分析,周小川在2017年明確表示:分部門看,政府債務佔GDP的比例並不高;居民部門債務佔GDP的比例仍然處於低位,但增長較快;主要的問題是企業部門債務佔GDP的比例較高。……中國地方政府通過各種融資平臺借款,形成了較多的債務,這在統計上體現爲企業部門債務,會導致企業部門債務高估。如果將這部分統計爲政府債務,企業部門債務會大幅下降,政府債務相應上升。據此估計理論上隱性債務規模上限可能達到60萬億。

保守估計,經認定的隱性債務可能在25-30萬億。

2018年以來隱性債務怎麼化解?

財政部《地方全口徑債務清查統計填報說明》中提到了6種主要的存量債務化解方式,主要包括:1)安排年度預算資金、超收收入、盤活財政存量資金等償還;2)出讓政府股權以及經營性國有資產權益償還;3)利用項目結轉、經營性收入償還;4)合規轉化爲企業經營性債務;5)借新還舊、展期等方式償還;6)採用破產重整或清算方式化解。

在實際操作當中,地方政府一方面是嚴格圍繞財政部表述的六大途徑化解隱性債務:

(1)盤活財政資金,優化壓減支出,加大平臺預算內財政回款償還債務;

(2)盤活區域內土地資源,以土地出讓收入反哺平臺償還債務;

(3)2019年銀保監45號文鼓勵金融機構(國股行以及政策性銀行)參與隱性債務置換,以時間換空間,並以低成本融資置換高成本以降低融資成本,優化債務品種和期限結構;

(4)注入區域內優質經營性資產以及相關特許經營權,平臺用經營性收入償還債務;

(5)轉化爲經營性債務,其中合理的方式有:注入的經營性資產本身並無債務壓力,以其穩定的現金流做一筆貸款將隱性債務置換償還掉,這一操作雖然並未壓降整體債務規模,但確實這部分接續的債務確是有穩定經營性現金流對應滾續的,這類資產多以水務、公交、採砂權等特許經營相關爲主;

(6)國有企業混合所有制改革引入戰投以償還債務,或出售區域內國有持/控股的優質上市公司股權以化債。

另一方面,還有兩項輔助舉措:

(1)各區域加大平臺整合力度,打通區域內平臺資產負債表,統籌平臺投融資規劃,整合之後的平臺可以做到資產覆蓋負債,現金流覆蓋利息支出,信用評級提高,融資成本明顯下降,進而提升區域市場認可度。

(2)地方債試點置換隱性債務,2021年來範圍在擴大,規模在提升。

進一步具體結合城投報表和相關數據來看,近三年以來隱性債務化解實際進展如何?

1. 安排年度預算資金,盤活財政存量資金等償還

本文所提地方財政資金化解債務是一個廣義的概念,既包括土地出讓收入,也包括預算內的財政資金回款、財政補貼等。

首先,一般預算體系內財政資金回款和補貼以化債:

2017年下半年以來,伴隨着城投監管政策的變化,城投向地方政府往來款支出項連續下降,而往來款流入項逐漸增多。這意味着地方政府現金流有一定回補融資平臺的跡象,亦是地方政府在積極通過財政資金化解隱性債務。

但在2020年,由於受到疫情影響,地方政府公共財政預算受到明顯衝擊(稅收下滑明顯),財政承壓之下對平臺的回款也相應有所減少,進入2021年,在逐步走出疫情的背景下,公共財政收入逐步恢復,但從兩年平均增速來看,絕對值仍遠低於2019年水平,這對於財政預算內資金化債有一定約束。

注:在城投公司特殊的現金流量表中,經營性現金流中的“收到其他與經營活動有關的現金”以及“支付其他與經營活動有關的現金”兩項通常可以看作是城投平臺與地方政府之間往來款的流入和支出項

其他應收款在很大程度上就是地方政府通過融資平臺違規舉債而形成(即公益性項目違法違規舉債形成隱性債務),而通過清償其他應收款來化解存量隱性債務也是題中應有之義

其次,土地出讓收入以化解債務

結合城投報表來看,作爲主要存放土地資產的報表科目“存貨”,2017年後在防範化解隱性債務風險的大背景下,整體呈現下降趨勢,存貨總規模的增速有所放緩,且存貨同比增加的平臺比例是在減少的,即一方面加大土地資產出讓以化解債務,另一方面投資建設支出受到了一定約束。

2. 加強自身經營性業務轉型,提升經營性現金流以償債

在過去幾年當中,城投平臺謀求轉型發展一直是防範化解隱性債務風險、緩解財政壓力的應有之義,從報表可以看出:平臺也在業務上尋求經營性轉型,一方面平臺做強做實經營性相關業務以提升其經營活動現金流(包括城市綜合運應項目、特許經營權等),另一方面逐步開展產業類投資或是收購上市公司(或是爲招商引資帶動區域發展、或是協同自身業務發展),體現在報表上則可以看到近年來長期股權投資以及可供出售金融資產穩步提升,且2018年以來取得投資收益總規模同比增速逐年提升,但由於平臺公司的產業類股權投資(無論是自身培育或僅是財務投資)會考慮到諸多約束整體投資回報率仍相對偏低。

3.加強推進平臺公司整合

正如此前馬駿解讀中央經濟工作時提到的防範化解地方政府隱性債務的幾點具體舉措:1對於債務化解風險壓力較大的地區,建議可以考慮支持省市內一部分優質平臺兼併重組其他平臺,優化存量負債結構;(2)除了省市內的平臺可以考慮兼併重組外,還應鼓勵優質平臺企業跨地域兼併高風險地區的平臺公司;(3)此外,還可以支持一部分優質平臺進行上市或收購部分上市公司及其他資本運作,充分盤活國有資產。

各省層面均有進一步出文加快推動區域內平臺公司整合,以實現平臺數量的減少,信用資質的上移,打通資產負債表統籌區域投融資規劃並降低融資成本,並且經過過去幾年的推進與深化,各地各層級平臺整合逐步由開始的鬆散型整合進入緊密型階段。

與此對應可以看到,自2018年以來城投平臺整體利息支出/有息債務水平是在下降的,其中除了再融資政策及貨幣流動性寬鬆的原因外,平臺公司整合使得整體資質上移也有其貢獻。

4.金融機構參與債務化解,借新還舊以時間換空間

2018年以來至今,各地方政府確有積極盤活土地資產且加大預算內回款,但龐大的隱性債務規模並非短期內能解決,且疫情衝擊對原有節奏產生了影響,因此,城投平臺在寬鬆的政策融資環境下加強隱性債務置換力度,借新還舊以時間換空間,這也是此前銀保監45號文所提之重點。

從過去三年的城投報表來看:自2017年金融嚴監管去槓桿以來,在2019年之前城投整體融資環境較緊,對應到報表來看便是貨幣資金、貨幣資金佔總資產比重均處於下降趨勢當中,對應看現金流量表取得借款收到的現金亦大幅下滑,直至2018.7.23國常會以及11101號文下發政策再度寬鬆,2019年後平臺融資明顯改善,而進入2020年,疫情的影響使得再融資政策邊際再放寬,可以看到2019-2020年報表平臺貨幣資金同比增加的增多了,取得借款並償付債務進行流動性滾續的平臺進一步增多。2021年儘管政策邊際有所收縮,但監管更爲精細化且並未限制借新還舊,疊加整體較爲寬鬆的資金面,城投融資並不算弱。

進一步從債務結構來看:2018年以來,在防範化解隱性債務風險的政策背景下,城投平臺長期負債佔比同比增加的平臺比例是有所增長的,說明整體上來看債務期限結構在改善的平臺數量是在增多的;但與此同時,從債務的絕對規模來看,短期負債規模佔有息債務比重自2018年以來亦逐年略有增長,這一定程度也體現了過去三年平臺的流動資金貸款性質的短期借款及短債的發行是有所增長的,這一結構變化的背後或存在一些問題以至當下監管高度關注。

這兩組數據的趨勢變化從邏輯上並不衝突,前者表達的是債務結構優化的平臺數量佔比是增多的,而後者從絕對規模出發,可以看到短期負債的總規模增長明顯,即反應了城投平臺之間的信用分化,在融資環境寬鬆下債務結構的調整及其背後信用的結構性分化。

注:短期負債=短期借款+一年內到期的非流動負債+其他流動負債

長期負債=長期借款+應付債券+長期應付款

從上述梳理來看各地確在財政部六大化債方式的框架指導下積極開展隱性債務工作,但經過三年的化債工作,進展如何?其中存在哪些問題?

隱性債務化解進展如何?

隱性債務因爲沒有準確口徑和統計數據,所以化解進展只能是側面觀察。

首先,可以看到2018年以來城投有息債務總規模仍在提升,且增速有所增長(保持兩位數以上的增長),說明城投平臺雖然已經開始積極償債及流動性滾續,但總債務規模仍在上升,整體債務壓力仍在積累。參照分析,結合城投平臺應收賬款總規模增速仍在增長來看,隱性債務的化解工作進度可能相對較慢。

202167日,劉昆在全國人大常委會作《關於2020年中央決算的報告》時表示,“地方政府隱性債務風險得到緩釋”。這裏的措辭僅僅是“緩釋”。

其次,按照IMF估計,預計包含隱性債務的政府槓桿仍然在擡升,從這一點也側面反映出過去隱性債務化解的進度問題。

此外,還可以結合今年兩會期間的信息觀察:

37日,全國政協十三屆四次會議在北京人民大會堂舉行第二次全體會議。中國稅務學會副會長,北京國富會計師事務所主任張連起委員代表無黨派人士界作大會發言,題目是以提質增效的財政政策助力構建新發展格局。

其中提到:但也應看到,部分地區經濟不發達、營商環境存在短板、老齡化率和負債率雙高,財政減收的趨勢加劇風險;個別地方隱性債務規模大、不透明;存量債到期、增量債控制的結構性問題凸顯,地方政府債務規模增速和槓桿率短期再度上行[1]

2021年兩會期間,全國人大財經委在《關於2020年中央和地方預算執行情況與2021年中央和地方預算草案的審查結果報告》中指出預算執行和財政管理中還存在一些不容忽視的問題,有的地方政府債務負擔過重,新增隱性債務情況仍然存在這一表述與前兩年有顯著差別[2]

目前市場會擔心什麼?

對於隱性債務化解和規範,市場會有哪些擔心?

第一,發債城投平臺涉及隱性債務的有多少?即政策監管涉及的範圍有多大?

由於隱性債務並未有公開數據,我們以此前營業收入當中有涉及公益性項目或應收賬款/其他應收款當中涉及政府爲統計口徑,以粗略匡算或有涉及隱性債務的城投平臺:

通過梳理,剔除並表子公司後有存量債的2584家城投平臺中(包括了產投、以及省級各類國有資本投資公司和國有資本運營公司),有1608家城投平臺營收當中有涉及基礎設施建設、土地整理、棚改、公路基礎設施建設、園區一級開發建設等與公益性項目相關、可能形成隱性債務的收入,對應看應收類款項當中有對當地政府的應收款項,因此,從大數上來看,隱性債務的影響範圍較爲廣泛。

注:對於涉及準公益性項目的營收,比如水務、高速、軌道、公交等運營收費,在此統計口徑當中並未納入。

第二,對於承擔隱性債務的城投平臺,是否會有新增融資受限的約束?

近三年,特別是2020年受益於疫情後政策寬鬆,相關主體都有普遍的融資改善。但是此一時,彼一時,市場擔心因爲要用好穩增長壓力較小的窗口期,所以帶來新增融資受限問題,目前在紅橙黃綠等諸多領域已經有所涉及,是否會進一步蔓延到涉及隱性債務的平臺企業,如果涉及會如何影響?值得我們深思和觀察。

第三,非標融資受限基本是長期趨勢的情況下,如何評估影響?

從報表數據來看,2018年以來,長期借款佔比、長期應付款佔比是有所下降的,而應付債券佔比是在提升的,一方面是近三年在再融資環境寬鬆下發債淨融資量確實有所提升(這裏面有很大比例也是銀行投債),此外存在部分理財直融也是計入到了應付債券,故而從上述趨勢上可以看到:過去幾年或更多是通過銀行投債(包括自營和理財)或者理財直融等通道進行了相關的置換和轉換,而在壓降融資成本以及政策監管壓縮的大背景下,以信託、租賃等非標置換並非主流。

第四,是否會因爲新一輪隱性債務的管控而導致城投債券違約風險上升?

我們認爲政策在當前階段的訴求更多是防風險及控槓桿(降低債務增速)、落實隱性債務化解工作(尤其是嚴格遏制住新增地方政府隱性債務問題)。

所以上述問題的答案,還是要從過往的政策中尋找。

如何合理看待隱性債務化解?

經歷過去三年隱性債務化解工作的推進,如何合理看待總體隱性債務化解工作?

我們重點對比2018年以來政策對於隱性債務處置的原則和態度,兩個層面:

(一)對於禁止新增隱性債務:早在2017-2018年就有一系列文件對此進行闡述,但禁止新增隱性債務並不意味着城投平臺不能新增債務,關鍵在於“市場化”和“規範化”。

(二)對於妥善化解存量隱性債務:自財政部《地方全口徑債務清查統計填報說明》以及中發[2018]27號文便有自上而下就存量隱性債務如何化解進行了詳細的闡述,而後國辦發101號文、國辦40號文、33號文均有就金融機構按照市場化原則保障平臺公司的合理融資需求,防範存量隱性債務資金鍊斷裂風險。

2019年銀保監45號文則進一步明確了金融機構參與存量隱性債務化解置換的原則:1)置換範圍必須是各省級黨委和政府彙總報黨中央國務院備案的地方政府隱性債務存量範圍內,由融資平臺公司舉借並實際提款而相應形成的,記錄在財政部地方政府隱性債務清單中的債務;(2)置換原則包括債權債務關係清晰、對應資產清楚、項目具備財務可持續性、化債方案明確且切實可行、短期債務壓力較大的到期債務;(3)此外還有一些底線原則:比如向融資平臺公司提供的資金,只能用於償還對應到期債務的本金,不得用於項目建設;不能超原期限;不得通過發放流貸性質的融資置換存量到期隱性債務。

進一步具體而言,即對於財政實力不錯的區域要依靠財政或者經營性來源償還化解隱性債務,而對於有壓力的地方政府而言,將此前不規範、不透明的轉圜方式收住,倒逼地方政府開源節流,做實化債方案(不排除用一部分法定債務對其進行置換)。

至於隱性債務處置的風險問題,我們認爲:

從影響上來看:在短期內城投面臨融資收緊的態勢是明顯的,對於估值或有一定衝擊,新增外部融資邊際減少,對於財力較弱、債務較重、過去幾年債務化解工作落實較差的區域主體衝擊更明顯。

但考慮到宏觀政策訴求和延續性,以及存量隱性債務的龐大規模,我們判斷政策可能還是按照:穩妥處理地方政府債務風險,做到堅定、可控、有序、適度。不會引發城投大範圍的信用事件,特別是城投債券。

一方面政策對於存量滾續始終有所安排,另一方面對於約束新增部分,從政策行文到實操落地還是保有彈性,對此我們需要作出合理的評估。

小結

近期市場高度關注城投隱性債務化解問題,本文就以下幾個市場關注的問題展開分析:

12018年以來隱性債務怎麼化解?

在實際操作當中,地方政府一方面是嚴格圍繞財政部表述的六大途徑化解隱性債務,另一方面,還有兩項輔助舉措:加強推進平臺整合轉型以及地方債試點置換隱性債務。

2)前期隱性債務化解進展如何?

隱性債務因爲沒有準確口徑和統計數據,所以化解進展只能是側面觀察。

首先,可以看到2018年以來城投有息債務總規模仍在提升,且增速有所增長(保持兩位數以上的增長),說明城投平臺雖然已經開始積極償債及流動性滾續,但總債務規模仍在上升,整體債務壓力仍在積累。參照分析,結合城投平臺應收賬款總規模增速仍在增長來看,隱性債務的化解工作進度可能相對較慢。202167日,劉昆在全國人大常委會作《關於2020年中央決算的報告》時表示,“地方政府隱性債務風險得到緩釋”。這裏的措辭僅僅是“緩釋”。

其次,按照IMF估計,預計包含隱性債務的政府槓桿仍然在擡升,從這一點也側面反映出過去隱性債務化解的進度問題。

3)市場會擔心什麼?

第一,發債城投平臺涉及隱性債務的有多少?即政策監管涉及的範圍有多大?

由於隱性債務並未有公開數據,我們以此前營業收入當中有涉及公益性項目或應收賬款/其他應收款當中涉及地方政府爲統計口徑,以粗略匡算或有涉及隱性債務的城投平臺佔比達62.28%,因此大數上來看隱性債務的影響範圍較爲廣泛。

第二,對於承擔隱性債務的城投平臺,是否會有新增融資受限的約束?

近三年,特別是2020年受益於疫情後政策寬鬆,相關主體都有普遍的融資改善。但是此一時,彼一時,市場擔心因爲要用好穩增長壓力較小的窗口期,所以帶來新增融資受限問題,目前在紅橙黃綠等諸多領域已經有所涉及,是否會進一步蔓延到涉及隱性債務的平臺企業,如果涉及會如何影響?值得我們思考。

第三,非標融資受限基本是長期趨勢的情況下,如何評估影響?

從報表數據來看,2018年以來,長期借款佔比、長期應付款佔比是有所下降的,而應付債券佔比是在提升的,一方面是近三年在再融資環境寬鬆下發債淨融資量確實有所提升(這裏面有很大比例也是銀行投債),此外存在部分理財直融也是計入到了應付債券,故而從上述趨勢上可以看到:過去幾年或更多是通過銀行投債(包括自營和理財)或者理財直融等通道進行了相關的置換和轉換,而在壓降融資成本以及政策監管壓縮的大背景下,以信託、租賃等非標置換並非主流。

第四,是否會因爲新一輪隱性債務的管控而導致城投債券違約風險上升?

結合2018年以來政策對於嚴禁新增和妥善化解存量隱性債務的政策表述來看,我們認爲政策在當前階段的訴求更多是防風險及控槓桿(降低債務增速)、落實隱性債務化解工作(尤其是嚴格遏制住新增地方政府隱性債務問題)。

4)如何合理看待隱性債務及相關風險?

從影響上來看:在短期內城投面臨融資收緊的態勢是明顯的,對於估值或有一定衝擊,新增外部融資邊際減少,對於財力較弱、債務較重、過去幾年債務化解工作落實較差的區域主體衝擊更明顯。

但考慮到宏觀政策訴求和延續性,以及存量隱性債務的龐大規模,我們判斷政策可能還是按照:穩妥處理地方政府債務風險,做到堅定、可控、有序、適度。不會引發城投大範圍的信用事件,特別是城投債券。一方面政策對於存量滾續始終有所安排,另一方面對於約束新增部分,從政策行文到實操落地還是保有彈性,對此我們需要作出合理的評估。

風險提示

風險提示:政策變化超預期,城投信用風險事件超預期,流動性環境收緊

Follow us
Find us on Facebook, Twitter , Instagram, and YouTube or frequent updates on all things investing.Have a financial topic you would like to discuss? Head over to the uSMART Community to share your thoughts and insights about the market! Click the picture below to download and explore uSMART app!
Disclaimers
uSmart Securities Limited (“uSmart”) is based on its internal research and public third party information in preparation of this article. Although uSmart uses its best endeavours to ensure the content of this article is accurate, uSmart does not guarantee the accuracy, timeliness or completeness of the information of this article and is not responsible for any views/opinions/comments in this article. Opinions, forecasts and estimations reflect uSmart’s assessment as of the date of this article and are subject to change. uSmart has no obligation to notify you or anyone of any such changes. You must make independent analysis and judgment on any matters involved in this article. uSmart and any directors, officers, employees or agents of uSmart will not be liable for any loss or damage suffered by any person in reliance on any representation or omission in the content of this article. The content of the article is for reference only and does not constitute any offer, solicitation, recommendation, opinion or guarantee of any securities, virtual assets, financial products or instruments. Regulatory authorities may restrict the trading of virtual asset-related ETFs to only investors who meet specified requirements. Any calculations or images in the article are for illustrative purposes only.
Investment involves risks and the value and income from securities may rise or fall. Past performance is not indicative of future performance. Please carefully consider your personal risk tolerance, and consult independent professional advice if necessary.
uSMART
Wealth Growth Made Easy
Open Account