本文来自格隆汇专栏:华创宏观张瑜 作者:张瑜 牛播坤
前言:
我们可能正处在新一轮能源革命的浪潮中。早在2014年,总书记就提出“中国要推动能源消费革命、能源供给革命、能源技术革命、能源体制革命并全方位加强国际合作,实现开放条件下的能源安全。”今年,在碳达峰目标指引下,能源革命的浪潮正广泛的影响着几乎每一个行业。
作为资本市场的研究者,我们希望能深入的研究能源革命的历史进程、未来发展路径、以及对产业、对投资带来的影响,以期帮助投资者在能源革命的浪潮中把握机会,规避风险。
本篇报吿是华创证券能源革命系列的第一篇报吿,简要回顾全球四次重大能源转型史,以四次能源转型进程中的代表性国家为观察对象,了解其背后的产业变迁,以对当下中国的能源革命,提供可供借鉴的经验。
一、全球能源革命:四次重大转型历史回顾
全球能源转型历史:有四次大规模的能源转型。第一次,煤炭代替传统的生物燃料(木炭),典型国家是英国。第二次,石油代替煤炭,典型国家是美国。第三次,天然气代替石油/煤炭,典型国家是荷兰。第四次,朝向可再生能源的转型,代表性国家是德国。
二、全球能源革命与产业变迁:案例分析
(一)第一次能源转型代表:英国。尽管英国的煤炭革命首先源于城市化而非工业化,但英国的煤炭转型,极大的促进了其工业化进程。例如,蒸汽机的发明、城镇照明燃气(煤气)的生产、焦炭的使用,背后都离不开煤炭的使用。
(二)第二次能源转型代表:美国。美国的能源转型来自供需多个有利因素的共振。包括供给侧:大型油气资源被发现与开采,天然气长距离输送技术得到完善,需求侧:汽车的普及、二战的爆发等。美国的能源转型更多是在增量领域,传统的煤炭能源的消费并没有受到影响。
(三)第三次能源转型代表:荷兰。荷兰的能源转型提供了一个鲜活的案例,在彻底抛弃煤炭的进程中,如何实现产业的转型。从荷兰国企帝斯曼的业务发展中,我们能够找出其转型的脉络:从传统煤化工企业转型为精细化学品、特种化学品制造商。
(四)第四次能源转型代表:德国。作为可再生能源转型的旗手,德国的转型是较为激进的。其转型进程中产生了较多问题,值得我们思考甚至引以为戒。包括挤占了传统发电企业的生存空间;削弱了高耗能行业企业的竞争力;加大了居民部门的用电成本等。
三、中国能源革命:政策目标与产业变迁愿景
(一)顶层设计:目标与过程
目标:1)到2025年,单位国内生产总值二氧化碳排放比2020年下降18%。2)2030年,二氧化碳排放量达到峰值并实现稳中有降,单位国内生产总值二氧化碳排放比2005年下降65%以上。3)2060年,碳中和目标顺利实现。
过程:宏观层面是双管齐下。一是能耗双控。二是提高非化石能源占比。产业层面,重点聚焦能源、工业、交通、建筑等领域的碳达峰行动。
(二)产业层面:远景指引
梳理各类文件,远景指引包括四大领域20多个细分产业。具体参见正文。
四、中国能源革命:应对挑战,行稳以致远
参见正文。
风险提示:
出现新的技术路线;政策超预期推进。
正文
当下全球一次能源消费结构:煤炭、石油、天然气三大化石能源消费为主。2020年,根据BP能源统计,全球一次能源消费中,煤炭占比27.2%、石油占比31.2%、天然气占比24.7%、核能占比4.3%、水电占比6.9%、可再生能源(包括生物燃料、风电与光伏)占比5.7%。
风电与光伏的消费占比接近5%。根据BP能源统计中可再生能源的发电情况,2020年,风电与光伏的发电占可再生能源发电之比为77.7%。则,风电与光伏占全球一次能源消费总量之比大概是4.4%。

全球能源转型历史回顾:有四次大规模的能源转型。(加拿大科学家瓦科拉夫·斯米尔认为,开始转型的标志是其消费占比达到5%,完成转型的标志是其成为第一大消费的能源[1])。
第一次,煤炭代替传统的生物燃料(木炭)。典型国家是英国,最早可追溯到1560年之前,当时煤炭就已在英国能源消费总量中达到 5%。到1619年,英国基本完成第一次能源转型。彼时,煤炭消费占其一次能源消费之比高达49.1%。荷兰、美国、德国完成第一次能源转型的时间点分别在1865年、1885年、1853年。就全球情况看,1840 年左右,以煤炭为主的矿物能源开始占全球能源消费总量的 5%,全球能源转型至此开启。70 年之后,也即到 1910 年左右,全球向煤炭时代的过渡才吿完成。
第二次,石油代替煤炭。典型国家是美国。1950年率先完成第二次能源转型,彼时石油消费占其能源消费的38.4%。全球石油消费量在 1915-1920 年左右达到能源消费总量的 5% ,到 1970 年时尽管上升到 38. 2% ,但仍没有占据能源消费总量的最大比例。
第三次,天然气代替石油/煤炭。典型国家是荷兰。1971年率先完成第三次能源转型。彼时天然气消费占其能源消费的51.3%。全球能源消费向天然气转型始于1930年左右。
第四次,朝向可再生能源的转型。典型国家是德国。2000年通过《可再生能源法》,建立系统的光伏和风电上网支持政策。2010年制定国家可再生能源行动计划,目标到2020年年底可再生能源消费量占德国能源消费总量18%。对于全球而言,2015年时,根据瓦科拉夫·斯米尔《能源转型:数据、历史与未来》一书的统计,可再生能源(含风电、光伏、现代生物燃料,不含传统生物燃料)占比依然低于5%。到2020年,根据BP的统计,可再生能源(含风电、光伏、生物燃料)占比为5.7%。




(一)第一次能源转型代表:英国
能源转型(从木炭→煤炭,转型时间是1560年之前→1619年)
转型背景:英国的城市化而非工业化首先激发了煤炭革命,煤炭的广泛应用首先是作为燃料直接燃烧为家庭供热取暖。
原因包括:1)煤炭资源丰富,尤其在16世纪前半叶,煤炭价格不断下跌,成了穷人家庭的流行选择。2)木材的价格不断上涨,促使消费者产生了采用其他类廉价燃料的动机。3)在16到18世纪,英国国际贸易日益兴旺,伦敦城的城市规模在这一时期不断扩大,城市取暖需求增加。
煤炭革命与英国的工业化进程相辅相成:产业层面,煤炭先是用在需要低热供应的生产行业(打铁、酿酒、染色,以及盐、石灰和肥皂的生产),继而是玻璃。随后,得益于蒸汽机的发明、城镇照明燃气(煤气)的生产、焦炭的使用,煤炭不断获得新的应用市场。


(二)第二次能源转型代表:美国
能源转型(从煤炭→油气;根据石油消费占比,转型时间是1910年前→1950年)
转型的背景:供给侧,大型油气资源被发现与开采,天然气长距离输送技术得到完善:
1)油:1860年开始,陆续发现大型油田。1860 年时,美国石油产量占世界总产量的 98.4%。1900年,美国有7座大型油田,到了1925年,大型油田数量增至75座,1950年则达到220座[2]。石油开采不受资源不足的限制。
2)气:1916年至1922年美国发现了两座大型气田,给美国的天然气产业带来了质的飞跃。据统计,1921年美国的天然气产量已达184亿立方米,1925年则为342亿立方米,1930年达到了540亿立方米。
3)管道建设:20世纪20年代,美国天然气长距离输送技术逐步完善,1925年,美国建成了第一条长达1000千米的跨州输气管道。
需求侧:
1)汽车普及激发了石油的需求。1908年,福特公司生产出世界上第一辆T型车,并于1911年大批量投入市场,同年汽油的销售量首次超过煤油。1913年,福特开发出第一条汽车生产流水线,日产汽车1000辆。汽车流水线的推广,使得汽车在美国进一步普及。1921年,美国已达到每14人拥有一辆汽车,到1929年,美国注册汽车达到2310万辆。
2)二战的爆发:二战以石油作为主要动力燃料。1941年12月至1945年8月,同盟国共消耗70亿桶石油,占世界石油总产量的2/3,其中绝大部分来自美国[3]。
3)美国输送管道的大规模建设扩展了天然气的利用范围:20世纪20年代起,长距离输送管道的出现,使天然气供应摆脱了地理范围限制,被广泛运用于家庭做饭和供暖、工业锅炉等领域。此外,天然气价格比煤炭、石油更具竞争力。在天然气快速发展时期,美国的气价仅为油价的15%-25%,为煤价的25%-40%[4]。
转型过程中的思考:
1)对于油气,需求的爆发、使用技术的成熟是关键:早期,精炼技术和利用技术落后,石油主要是供提炼煤油以作照明之用。加之市场需求量难以扩大,故而在美国能源消费总量中占比不大。直到后来汽车普及,二战爆发,交通运输业对汽油、柴油和燃料油的需求大增,石油消费量在能源消费总量中的比重才逐渐上升。
与早期的石油一样,天然气在其初期发展阶段主要用于产地周边地区的照明、取暖及炊事之用,利用规模有限,且开采过程中伴随有大量浪费现象。直到长距离燃气输送系统的建设后,天然气得以长距离、大批量运输,其消费量才迅速提高。
2)对于煤炭,看似被替代,实则没有:从能源消费比例看,煤炭似乎在被替代:煤炭在美国能源消费中的比例从 1910 年的 77% 下降到 1925 年的65.5% ,继而再降至 1945 年的 48. 9%。但,煤炭产量并没有减少,同时期其产量从13400PJ 增长到 15508PJ,继而增长到 16880PJ[5]。这意味着,得益于增量需求而进行的能源转型,可能并不会对被替代的能源产生负面影响。



(三)第三次能源转型代表:荷兰
能源转型(从煤炭/石油到天然气/石油,转型时间是1963年前→1970年代)
转型背景:主要是供给侧的原因:1)大型气田资源的发现。1959年,荷兰在斯洛赫特伦附近发现巨大格罗宁根气田。该气田彻底改变了荷兰的能源供求情况。它能够给所有工业、家庭提供能源。2)出售天然气盈利丰厚,彼时,核能被认为会很快占据主导地位,因而应当尽快生产和销售天然气。
转型过程:不再开采煤矿:1965年12月,荷兰政府决定在10年内全部淘汰林堡省内的煤矿开采业务,关停这些煤矿让荷兰人口最稠密地区的20万人失去了工作基础,影响了大约45000个采矿工作和30000个直接相关的工作[6]。(荷兰的煤炭主要在南部,关闭煤矿涉及到荷兰南部30%就业和45%的收入)
1958年,天然气占荷兰一次能源供应的1%,1965年,占5%,到1971年,上升至30%,1975年,到46%。在同一时间段,煤炭的占比从26%下降到了2.5%。(剩余的小部分用作冶炼焦炭)。
转型过程中其他举措(对被替代能源的补偿):1)就业:给新的工业提供补贴,从首都安置一些政府岗位等吸纳原有就业人员。2)助力企业转型:参见Staatsmijnen公司的发展历程。
Staatsmijnen公司(帝斯曼)的发展情况简介如下:最早的设立是作为国有煤矿公司开采煤矿,主要经营收入来自煤炭以及焦炉煤气。1973年左右,帝斯曼关闭全部煤矿。但荷兰政府给予其40%的大格罗宁根气田助其转型。帝斯曼后来重新雇佣了30000名失去工作的矿工中的15000人,并转型为特种化学品、精细化学品制造商。




(四)第四次能源转型代表:德国
能源转型(2000年开始,从化石能源、核能向可再生能源转型)
1、德国可再生能源产业的发展概况
在德国政府20多年持续的政策支持下,德国可再生能源消费量在能源消费总量的占比从2000年的2.6%增至2005年的5.5%,进入能源转型的“理论启动点”(5%)。2013年,可再生能源占比达11.4%,2018年这一占比又提升到16.6%。
电力领域是德国推动能源转型的关键。2020年,可再生能源发电量占德国电力市场的近50%,是十年前的近3倍。其中,风力发电做出了最大贡献,占比27.4%;光伏发电占比9.7%;其余的12.2%则由生物质能,水力发电和其他可再生能源构成。

2、德国能源转型的背景
1)政策端:主动扶持可再生能源的发展
德国可再生能源的发展主要是政府扶持的结果,而不是市场机制的推动[7]。2000年,德国颁布《可再生能源法》,为可再生能源发展打下法律基础。此后,德国制定完善了一系列促进可再生能源发展和利用的联邦法规,如可再生能源发电可以享受长期的固定补贴,降低可再生能源发电企业的经营风险。近十年来,德国政府开始调整政策思路,逐步调减补贴,推动可再生能源市场化发展。但政策大的方向没有改变,推进可再生能源使用仍是其能源转型的核心内容。如果以《可再生能源法》修订为标志,德国可再生能源产业可分为以下六个发展阶段:

2)供给端:主要化石能源进口依存度居高不下,发展核能有舆论压力
德国在能源方面最大的特点是“富煤缺油缺气”,因此石油和天然气长期依赖进口。20世纪90年代以来,德国石油和天然气对外依存度长期居高不下。1990-2013年,德国石油进口依存度在95%-100%区间波动,同期天然气进口依存度也维持在75%以上的高位且增加趋势更为明显。
出于能源安全考量,德国在20世纪90年代提出向核能和可再生能源转型。但核能发展长期受民众反对,核电政策摇摆不定。2011年福岛核事故后,德政府宣布放弃核电,能源供应压力的加剧更加突出了可再生能源的重要地位。

3、德国能源转型过程中产生的问题
德国采取的可再生能源固定电价补贴机制,造成了批发市场的低电价和零售市场的高电价。政策规定,电网运营商必须优先并以较高的指定价格收购利用可再生能源所发绿色电力,多出的成本通过可再生能源附加费计算到零售电价中,从而转嫁到消费者头上。
对于传统发电企业,由于风电和太阳能发电企业不断涌入市场,导致电力供过于求,上网电价下跌,传统电力公司的利润下跌;对于高耗能行业,部分企业(主要是中小企业)未获得可再生能源附加费“豁免权”,因为要承担较高的用电成本,企业竞争力被削弱;对于居民部门,其承担了电价上涨的主要部分,2020年居民用电价格比工业用电价格高出75%左右。
1)对传统发电企业的影响
德国能源转型对传统电力企业的冲击,主要体现在电价和发电量的下滑。
首先是批发市场电价的持续走低。可再生能源发电量大量涌入电网,使得批发市场电价已从2008年以来的高点80欧元/兆瓦时降至2015年的低点32欧元/兆瓦时左右。德国传统电力供应企业的售电价格有时候会低于其发电成本。

其次是传统化石能源发电量持续下降。以德国两大传统发电巨头意昂集团和莱茵集团为例,意昂集团煤电发电量从308亿千瓦时(2013年峰值)降至2015年的160亿千瓦时,降幅达到48.1%;莱茵集团煤电发电量从1052亿千瓦时(2013年峰值)降至2015年的942亿千瓦时,降幅达到10.5%[8]。
传统电力供应商售电价格和发电量的下滑,压缩了其市场占比和盈利空间。据国家能源局《德国电力市场供应严重过剩》,2013年德国8大电力公司的利润率从10年前的15%跌倒5.4%。
2)对高耗能企业(尤其是中小企业)造成冲击
工业部门中承担高电价的主要是高耗能部门的中小企业。根据德国弗劳恩霍夫协会(Fraunhofer ISI)的测算,高耗能行业(化学品、造纸、钢铁、铝、铜和纺织品)中,享有可再生能源附加费“豁免权”的大企业用电价约为5欧分/千瓦时,而没有“豁免权”的中小企业的电价达到了14欧分/千瓦时以上。中小企业的成本又难以通过产品价格转嫁到消费者身上,而是直接表现为利润的下降。
德国科隆经济研究所2013年曾发布报吿指出,高电价已经威胁到了德国作为投资地的区位优势。特别是高耗能行业,如化工、玻璃、水泥、造纸业所受冲击较大。2010年对德国高耗能行业的投资额已经比2000年锐减了85%。

3)加剧了居民部门的负担
德国能源转型的高电价主要由居民部门承担。德国居民电价过去21年涨了78%,2019年德国居民电价30.22欧分/千瓦时,位居欧洲第二,同年工业部门用电价为17.75欧分/千瓦时。这样的涨幅使690万德国家庭面临电贫困的威胁,即电费支出超过家庭收入的1/10[9]。
电价中可再生能源附加费增长过快是电价飙升的主要原因。2012-2014年,该费用从3.6欧分/千瓦时增至6.24欧分/千瓦时,不到3年时间就增长了73%。目前可再生能源附加费为6.41欧分/千瓦时,占居民电价的21%。


4、政府或企业给出的应对措施
1)传统电力企业积极应对能源转型
以意昂集团、莱茵集团、EnBW为代表的传统能源企业给出的应对措施包括:
i)并购:大企业之间为了应对市场竞争进行合并、收购或整合。1997年,德国8家全国性电力公司的市场份额为79%;到了2004年,仅有4家全国性电力公司,市场份额上升至95.6%[10]。
ii) 企业间资产互换重组:2018年3月,莱茵集团接手意昂集团的可再生能源,取得约8GW的可再生能源发电容量,意昂集团则接管莱茵集团旗下的配电网和售电业务。重组后,意昂集团专注于配售电等业务,而莱茵集团将成为德国绿色电力的最大供应商。
iii)布局可再生能源领域:2021年5月,德国四大传统能源巨头的之一的EnBW与英国石油天然气巨头BP合伙投资116.5亿欧元建设海上新能源风力发电项目,预计发电能力为290万千瓦。此前两家公司还在英国联合开展两个海上风电项目,总潜在发电能力为3GW,可以为340多万英国家庭提供清洁电力。
2)政府针对电价上涨的政策调整
针对电价上涨过快对居民和企业部门造成的影响,德国政府主要采取以下能源政策调整措施:
i)逐步降低可再生能源补贴
一是以市场溢价逐步取代固定电价补贴。新能源上网电价水平为“溢价补贴+电力市场价格”(注:是在电力市场价格的基础上给予可再生能源相应的电价补贴,市场溢价补贴水平固定不变)。2014年,德国规定对500kW以上新建设备采用溢价补贴机制,2016年,这一标准进一步降低至100kW。
二是引入可再生能源发电项目竞争性招标制度,即通过招标方式确定可再生能源的补贴额度。2014年,招标机制仅针对部分地面光伏发电试点项目。2017年开始,德国全面引入可再生能源发电招标制度。
ii)抑制可再生能源附加费过快增长
针对可再生能源附加费增速过快的问题,《可再生能源法》(2016版)在提出要限制陆上风电扩建速度,规定可再生能源如风能、太阳能年度装机上限,以抑制可再生能源附加费过快上涨。
iii)实施更具“公平性”的能源转型成本分担机制
《可再生能源法》(2014版)将豁免可再生能源附加费的企业主体缩小为电费成本占生产成本极高的用电密集型企业和10兆瓦以下的小型自发自用光伏发电设备,其余企业和大中型光伏发电设备都需要承担可再生能源附加费。
此外,针对传统能源企业“负电价”的问题,《可再生能源法》(2021版)拟修改负电价规定,提出如果连续15分钟为负电价,那么可再生能源发电方就不再享受补贴。
iv)加速与欧盟成员国电网整合力度
德国推动与欧盟成员国之间电网的互联互通,尤其是与邻国法国、捷克、荷兰等国的电网整合,以应对退出核能后的电力不足。
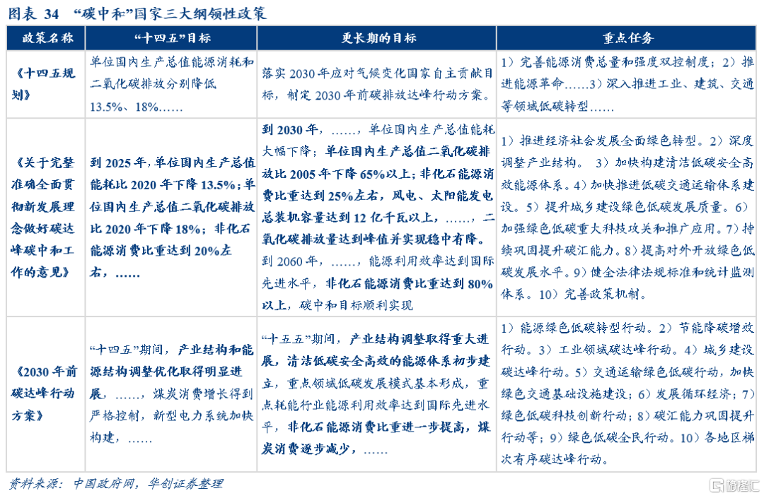
(一)顶层设计:目标与过程
纲领性文件:三个。1)2021年3月,《十四五规划和2035年远景目标纲要》(简称“十四五”)。2)2021年10月24日,中共中央、国务院《关于完整准确全面贯彻新发展理念做好碳达峰碳中和工作的意见》(简称“意见”)。3)2021年10月26日,国务院《《2030年前碳达峰行动方案》(简称“方案”)。
目标规划:1)到2025年,单位国内生产总值二氧化碳排放比2020年下降18%。2)到2030年,二氧化碳排放量达到峰值并实现稳中有降,单位国内生产总值二氧化碳排放比2005年下降65%以上。3)到2060年,碳中和目标顺利实现。
实施过程:宏观层面是双管齐下。一是能耗双控。尤其是控能耗强度。要求到2025年,单位国内生产总值能耗比2020年下降13.5%。二是提高非化石能源占比。要求到2025年、2030年、2060年非化石能源占比分别提高到20%、25%、80%。
产业层面包括多项内容:1)能源:能源绿色低碳转型行动。推进煤炭消费替代和转型升级,大力发展新能源。2)工业:工业领域碳达峰行动。实现钢铁、有色金属、建材、石化化工等行业碳达峰。3)交通:加快推进低碳交通运输体系建设,推广节能低碳型交通工具。4)建筑:城乡建设碳达峰行动。加快优化建筑用能结构,推进农村建设和用能低碳转型。产业层面的具体远景指引参见章节3.2。
根据国家电力科学院的研究,2030年实现碳达峰,大体需要四个领域的碳减排。分别是1)产业结构调整,减排8.1亿吨。2)工业节能,减排12.3亿吨。3)能源结构调整,减排9.8亿吨。4)建筑、交通减排6.5亿吨。
“2030年前,受工业化和城镇化进程以及经济较快发展的影响,能源需求仍然在增长。应大力改善能源结构,使得新增长的能源需求主要由新增的非化石能源供应来满足,保证煤炭、石油等化石能源基本不再增加。2030后,能源系统要建成以新能源和可再生能源为主体的近零排放的能源体系,煤炭、石油、天然气等化石能源的消费量控制在极低水平。”——国网电力科学研究院,2021年3月,《碳达峰与碳中和国际政策背景及中国方案》。



(二)产业层面:四大领域,20多个细分行业的远景指引
具体产业层面的远景指引信息汇总如下:

1、能源:绿色低碳转型
1)煤炭:“十四五”时期严格合理控制煤炭消费增长,“十五五”时期逐步减少。推动煤炭生产向资源富集地区集中。推动重点用煤行业减煤限煤。
2)油气,保持石油消费处于合理区间,逐步调整汽油消费规模。有序引导天然气消费。加快推进页岩气、煤层气、致密油(气)等非常规油气资源规模化开发。
3)煤电(火电):合理控制煤电建设规模和发展节奏。严格控制新增煤电项目,新建机组煤耗标准达到国际先进水平,有序淘汰煤电落后产能,加快现役机组节能升级和灵活性改造。对供电煤耗在300克标准煤/千瓦时以上的煤电机组,“十四五”期间改造规模不低于3.5亿千瓦。存量煤电机组灵活性改造应改尽改,“十四五”期间完成2亿千瓦,增加系统调节能力3000-4000万千瓦,促进清洁能源消纳。
4)水电(含抽水蓄能):十四五”、“十五五”期间分别新增水电装机容量4000万千瓦左右,西南地区以水电为主的可再生能源体系基本建立。到2025年,抽水蓄能投产总规模6200万千瓦以上(截至目前,中国已投产抽水蓄能电站总规模3249万千瓦,在建规模5393万千瓦)。到2030年,抽水蓄能电站装机容量达到1.2亿千瓦左右。
5)核电:合理确定核电站布局和开发时序,在确保安全的前提下有序发展核电。至2025年,我国核电运行装机容量达到7000万千瓦(目前我国商运核电机组49台,总装机容量5102.7万千瓦)。到2030年,核电在运装机容量达到1.2亿千瓦,核电发电量约占全国发电量的8%。
6)风电、光伏:到2030年,风电、太阳能发电总装机容量达到12亿千瓦以上。加快发展东中部分布式能源,有序发展海上风电。
7)电力系统:深化电力体制改革,加快构建全国统一电力市场体系。到2025年,新型储能装机容量达到3000万千瓦以上。省级电网基本具备5%以上的尖峰负荷响应能力。严控跨区外送可再生能源电力配套煤电规模,新建通道可再生能源电量比例原则上不低于50%。
8)氢能:到2025年,中国加氢站的建设目标为至少1000座,氢燃料成本下滑至40元/kg;到2035年加氢站的建设至少5000座,氢燃料成本下滑至25元/kg。
2、工业:节能增效与碳达峰
1)节能:推进重点用能设备节能增效。以电机、风机、泵、压缩机、变压器、换热器、工业锅炉等设备为重点,全面提升能效标准。建立以能效为导向的激励约束机制,推广先进高效产品设备,加快淘汰落后低效设备。推动重点领域节能降碳,到2025年,通过实施节能降碳行动,钢铁、电解铝、水泥、平板玻璃、炼油、乙烯、合成氨、电石等重点行业和数据中心达到标杆水平的产能比例超过30%。
2)坚决遏制“两高”项目盲目发展:严格“两高”项目环评审批,石化、现代煤化工项目应纳入国家产业规划。新建、扩建石化、化工、焦化、有色金属冶炼、平板玻璃项目应布设在依法合规设立并经规划环评的产业园区。对能效水平低于本行业能耗限额准入值的,按有关规定停工整改,推动能效水平应提尽提,力争全面达到国内乃至国际先进水平。对能耗量较大的新兴产业,支持引导企业应用绿色低碳技术,提高能效水平。
3)钢铁:推动钢铁行业碳达峰。2025年前,钢铁行业实现碳排放达峰;2030年,钢铁行业碳排放量较峰值降低30%,预计将实现碳减排量4.2亿吨。推进钢铁企业跨地区、跨所有制兼并重组,提高行业集中度。严格执行产能置换,严禁新增产能,推进存量优化,淘汰落后产能。大力推进非高炉炼铁技术示范,提升废钢资源回收利用水平,推行全废钢电炉工艺。
4)有色:推动有色金属行业碳达峰。巩固化解电解铝过剩产能成果,严格执行产能置换,严控新增产能。加快再生有色金属产业发展,到2025年,再生有色金属产量达到 2000 万吨,其中再生铜、再生铝和再生铅产量分别达到 400 万吨、1150 万吨、290 万吨,资源循环利用产业产值达到 5 万亿元。
5)建材:推动建材行业碳达峰。严禁新增水泥熟料、平板玻璃产能,引导建材行业向轻型化、集约化、制品化转型。加快推进绿色建材产品认证和应用推广,加强新型胶凝材料、低碳混凝土、木竹建材等低碳建材产品研发应用。
6)石化:推动石化化工行业碳达峰。严控新增炼油和传统煤化工生产能力,稳妥有序发展现代煤化工。调整原料结构,控制新增原料用煤,拓展富氢原料进口来源,推动石化化工原料轻质化。到2025年,国内原油一次加工能力控制在10亿吨以内,主要产品产能利用率提升至80%以上。
7)循环经济:加强大宗固废综合利用。到2025年,大宗固废年利用量达到40亿吨左右;到2030年,年利用量达到45亿吨左右。健全资源循环利用体系。到2025年,废钢铁、废铜、废铝、废铅、废锌、废纸、废塑料、废橡胶、废玻璃等9种主要再生资源循环利用量达到4.5亿吨,到2030年达到5.1亿吨。大力推进生活垃圾减量化资源化。到2025年,城市生活垃圾分类体系基本健全,生活垃圾资源化利用比例提升至60%左右。到2030年,城市生活垃圾分类实现全覆盖,生活垃圾资源化利用比例提升至65%。
8)先进技术研发:集中力量开展复杂大电网安全稳定运行和控制、大容量风电、高效光伏、大功率液化天然气发动机、大容量储能、低成本可再生能源制氢、低成本二氧化碳捕集利用与封存等技术创新,加快碳纤维、气凝胶、特种钢材等基础材料研发,补齐关键零部件、元器件、软件等短板。
3、交通:绿色低碳行动
1)推动运输工具装备低碳转型。大力推广新能源汽车,逐步降低传统燃油汽车在新车产销和汽车保有量中的占比,到2025年,纯电动乘用车新车平均电耗降至12.0千瓦时/百公里,新能源汽车新车销售量达到汽车新车销售总量的20%左右。到2030年,当年新增新能源、清洁能源动力的交通工具比例达到40%左右,营运交通工具单位换算周转量碳排放强度比2020年下降9.5%左右,国家铁路单位换算周转量综合能耗比2020年下降10%。陆路交通运输石油消费力争2030年前达到峰值。
2)构建绿色高效交通运输体系。“十四五”期间,集装箱铁水联运量年均增长15%以上。到2030年,城区常住人口100万以上的城市绿色出行比例不低于70%。
3)加快绿色交通基础设施建设。有序推进充电桩、配套电网、加注(气)站、加氢站等基础设施建设,提升城市公共交通基础设施水平。在北京、南京、武汉等11个城市开展新能源汽车换电模式应用试点,推广换电车辆10万辆+,换电站1000座+。到2030年,民用运输机场场内车辆装备等力争全面实现电动化。
4、建筑:绿色低碳发展
1)加快优化建筑用能结构:推广光伏发电与建筑一体化应用。到2025年,城镇建筑可再生能源替代率达到8%,新建公共机构建筑、新建厂房屋顶光伏覆盖率力争达到50%。2025年公共机构单位建筑面积能耗下降5%、人均综合能耗下降6%,人均用水量下降6%,单位建筑面积二氧化碳排放下降7%。
2)加快提升建筑能效水平。提升城镇建筑和基础设施运行管理智能化水平,加快推广供热计量收费和合同能源管理,逐步开展公共建筑能耗限额管理。到2025年,城镇新建建筑全面执行绿色建筑标准。
3)推进农村建设和用能低碳转型。发展节能低碳农业大棚。推广节能环保灶具、电动农用车辆、节能环保农机和渔船。加快生物质能、太阳能等可再生能源在农业生产和农村生活中的应用。加强农村电网建设,提升农村用能电气化水平。
基本原则:能源转型具有长期性复杂性,过于保守牺牲子孙后代的利益和过于激进牺牲当代人的福祉都不是明智之举。能源转型过程中,应当把握如下基本原则——立足于中国能源禀赋、立足于保障能源安全、立足于中国尚未完成城镇化,实事求是,循序渐进。
(一)着力解决新能源消纳问题
德国经验:德国可再生能源弃电产生的主要原因是能源消费中心和能源生产中心分布的不一致性。在德国,风电主要分布在人烟相对稀少的北部和东部地区,而德国用能中心则分布在人口较稠密的南部地区。根据据德国弗劳恩霍夫研究院的数据,德国部分地区的弃风率达到8%。
为解决该问题,德国推行电力市场自由的定价机制,努力提升电力市场运行效率;优化电网规划、运行和建设,就地消纳较难的地区,扩建长距离输电线路;推动配电网的智能优化升级改造;减少电网运行的备用容量需求,挖掘和发挥系统的灵活调节潜力。
中国的情况与德国相似,电力负荷中心位于经济发达、人口稠密的东南沿海地区,而风电主要分布在西北、华北地区。2020年全国弃风电量166.1亿千瓦时,风电利用率96.5%,同比提升0.5个百分点;弃光电量52.6亿千瓦时,光伏发电利用率98.0%,与去年基本持平。
针对消纳问题,一方面,可以参考德国的经验进行电网改造,投资建设新型电力系统。另一方面,需要努力增加消纳比例。相关的文件有两个值得关注:1)发改委和能源局《2021年可再生能源电力消纳责任权重及有关事项的通知》,要求从2021年起,每年初滚动发布各省权重,同时印发当年和次年消纳责任权重,当年权重为约束性指标,各省按此进行考核评估,次年权重为预期性指标,各省按此开展项目储备。2)发改委《完善能源消费强度和总量双控制度方案》,鼓励地方增加可再生能源消费。对超额完成激励性可再生能源电力消纳责任权重的地区,超出最低可再生能源电力消纳责任权重的消纳量不纳入该地区年度和五年规划当期能源消费总量考核。


(二)做好传统能源的有序退出
1、大幅提高煤电效率
能源转型面临的挑战,第一要务是需要大幅提高煤电的效率。目前100万千瓦及以上的大功率煤电机组,国内已经可以做到供电煤耗量在270余克标准煤/千瓦时的水平,但中小型机组还有很大的效率提升空间。我国30万千瓦上下的中等机组大概有4.5亿千瓦装机容量,还有大量5万千瓦左右的小型电站和中石化、中石油等自备电厂。相比同等机组300克标准煤/千瓦时左右的量,每度电能减少30克耗煤量。据工程院院士倪维斗测算,如果每度电能降低几十克的煤耗,国内由此减少的二氧化碳排放量约为10亿吨左右。
2、理顺传统能源的出清顺序,把握退出节奏
德国毫无疑问是气候变化领域的旗手,主要原因有二:第一是政治因素,由于二战后欧盟国家实力普遍衰弱,再叠加20世纪七八十年代的石油危机,国际影响力下降,为重拾国际号召力,大力倡导气候变化治理;第二是经济因素(实际利益),德国的传统能源十分匮乏,无化石能源储备,甚至冬季还需大量从俄罗斯进口,政府期望通过大力发展可再生能源实现本国的能源独立。
在激进的气候政策的引导下,德国对风能和太阳能等间歇性可再生能源的依赖日益增加,而对传统能源项目的投融资予以限制,也关闭了很多燃煤和核电站,减少了在短缺时可以充当后备力量的发电厂的数量。但今年偏逢北海地区20年来最慢的风速,风力不足造成了德国风力发电没有达到预期,德国又无充足的多渠道供应和可短时间灵活替换的多品种能源供应,直接导致了今年的能源危机。
相似的事件同样发生在中国,部分地方政府求政绩心切,提出的目标超越发展阶段,如对高耗能项目搞“一刀切”,关停煤电等项目或骤然对其抽贷断贷。习近平总书记已在7月30日的中央政治局会议上明确要纠正“运动式”减碳,过于激进的势头有望得到一定程度遏止。
传统能源固然存在着高碳排放等诸多缺点,但其稳定性与可靠性无任何一种新能源可以媲美。一味的提高新能源装机比例,关停火电厂,并不是通向碳中和的最优解,理顺传统能源的出清顺序,把握其退出的节奏,增强能源系统的灵活调节与危机应对能力才是更加切合实际的做法。
(三)提升能源消费质量,推动电力系统改造
实现碳达峰、碳中和不单是能源供应方面的责任,需要从碳排放相关的消费端转型做起。包括改变消费方式,大幅度提高能效;改变依靠化石能源直接燃烧的各种工艺和技术路线,实现高度电气化的终端用能转型。
1、合理控制煤炭总消费量。可行的举措包括,工业领域加快实施“双替代”(天然气代煤、电代煤);重点用煤行业减煤限煤;合理划定禁止散烧区域,有序推进散煤替代,逐步减少直至禁止煤炭散烧等。
2、以价格等手段引导能源消费侧转型。在农村、边远地区,通过巩固提升农村电网、推广生物质环保炉具等多种方式,推动当地能源消费质量和服务水平提升;在能源消费水平较高的地区,提高人民群众清洁高效能源使用比例,完善社会消费绿色低碳能源的政策支撑体系,重在提升能源消费质量;持续提高北方地区清洁取暖率,合理满足长江以南地区逐步增加的采暖需求,长江以南地区建议优先推广分散式、空气源热泵方式取暖。
3、重视储能发展,给予储能政策支持,完善市场机制为产业发展创造条件,加快推进“风光水火储一体化”和“源网荷储一体化”发展。提升电力系统综合调节能力,加快灵活调节电源建设。推动电网系统改造,提高电网与新能源相互适应能力。提升电网安全保障水平。推进能源数字化转型。
(四)处理好能源转型中的可能出现的就业问题
一方面。是传统能源从业人员再就业的问题,需做出妥善安排。张鸿宇等(《加速能源转型的经济社会效益评估》,2021年)评估,在加速能源转型的情境下,中国化石能源行业2035年将减少约71万个岗位,其中煤炭开采和洗选业减少45万个岗位,煤电行业减少26万个岗位;2050年将减少147万个岗位,其中煤炭开采和洗选业减少80万个岗位,煤电行业减少50万个岗位,气电行业减少17万个岗位。
另一方面,新能源的大规模发展未来可能出现一定的人才短缺,需提早应对。应重点培养在新能源技术研发、新能源工程应用、新能源系统管理等领域的创新型人才与技术型人才,以适应我国战略性新兴产业发展的需要,保障能源系统的加速转型。根据国际可再生能源署与国际劳工组织联合发布的《2021年可再生能源就业报吿》,2020年中国可再生能源就业人数约468万人。而能源转型委员会和落基山研究所预测,2050年中国可再生能源行业的人才需求将会突破千万。

(五)做好精细化管理,最大限度避免一刀切
1、对企业:深入梳理全球贸易格局里“能耗剥削”问题,逐步退出高能耗低附加值产品的出口,避免在薄利的情况下承担国际社会的能耗压力。在全国一盘棋的情况下,不断压缩碳配额的同时,允许部分有能力承担碳成本的企业通过交易的方式去获得超额碳指标,让其在全球碳成本上升的环境中通过自身的努力获得相对优势以保持生存,一刀切式的反对和歧视“双高”项目可能不可取。
2、对地方:在政策执行层面,考虑对主政官员的双碳政策考核中加入一定的弹性调整空间(比如特殊情况下可以两年合并考核等)。组织专家组充分、客观评估各省的低碳转型潜力和路径,避免只做全局变量的层层分解,层层加码到基层。
